Acute PPT Flashcards

(148 cards)

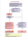
1
Q

ALS pathway

A
How well did you know this?
1
Not at all
2
3
4
5
Perfectly
2
Q

Shockable rhythm

A
  • VF/ pulseless VT
  • 1 shock
  • CPR for 2 mins
How well did you know this?
1
Not at all
2
3
4
5
Perfectly
3
Q

drugs to give during CPR

A
  • ADRENALINE: every 3-5 mins
  • amiodarone every 3 shocks
How well did you know this?
1
Not at all
2
3
4
5
Perfectly
4
Q

zones of the adrenal gland

A
  • Zona Glomerulasa: aldosterone
  • Zona fasiculata: cortisol
  • Zona reticularis: androgens
How well did you know this?
1
Not at all
2
3
4
5
Perfectly
5
Q

Adrenaline alpha 1 activity

A

> vasoconstriction
salivary secretion
hepatic glycogenolysis

How well did you know this?
1
Not at all
2
3
4
5
Perfectly
6
Q

Alpha 2 activity

A

> vasoconstriction

How well did you know this?
1
Not at all
2
3
4
5
Perfectly
7
Q

Beta receptor ac tivity

A

bronchodilation, vasodilation, positive ionotropic and chronotropic effects

How well did you know this?
1
Not at all
2
3
4
5
Perfectly
8
Q

Cautions of adrenaline (non emergency sit)

A

> IHD
CVD
diabetes
hyperthyroidism, hypertension
hypokalaemia
tissue necrosis
metabolic acidosis

How well did you know this?
1
Not at all
2
3
4
5
Perfectly
9
Q

3 interactions of adrenaline

A

> Amitriptyline (increased effects of adrenaline)
Beta blockers (severe hypertension)
MAO inhibitors (hypertensive crisis)

How well did you know this?
1
Not at all
2
3
4
5
Perfectly
10
Q

Dose of adrenaline in cardiac arrest

A

> 1mg by IV injection using 1 in 10,000 solution (100micrograms/mL) i.e. 10ml
Followed by 20ml flush of 0.9% sodium chloride

How well did you know this?
1
Not at all
2
3
4
5
Perfectly
11
Q

class of amiodarone

A

class 3 anti arrhythmic

How well did you know this?
1
Not at all
2
3
4
5
Perfectly
12
Q

mechanism of amiodarone

A

> Prolongs cardiac action potential and delays refractory period
Inhibits K+ channels involved in repolarisation

How well did you know this?
1
Not at all
2
3
4
5
Perfectly
13
Q

SE of amiodarone

A
  • blue-grey discoloration
  • QT prolongation
  • ILD, pulm fibrosis
  • hypo and hyperthyroidism
How well did you know this?
1
Not at all
2
3
4
5
Perfectly
14
Q

CI of amiodarone (outside of cardiac arrest)

A

> severe cardiac conduction dist (unless pacemaker) - SA disease or AV block
thyroid dysfunction

How well did you know this?
1
Not at all
2
3
4
5
Perfectly
15
Q

Amiodarone + ? -> bradycardia

A

> Beta blockers
Calcium channel blockers
Digoxin

How well did you know this?
1
Not at all
2
3
4
5
Perfectly
16
Q

Amiodarone + ? -> prolonged QT

A

lithium and ondansteron

How well did you know this?
1
Not at all
2
3
4
5
Perfectly
17
Q

Amiodarone + ? -> hyperkal

A

> Steroids
Thiazide diuretics
Loop diuretics

How well did you know this?
1
Not at all
2
3
4
5
Perfectly
18
Q

Amiodarone + ? -> peripheral neuropathy

A

phenytoin

How well did you know this?
1
Not at all
2
3
4
5
Perfectly
19
Q

amiodarone + ? -> rhabdo

A

statins

How well did you know this?
1
Not at all
2
3
4
5
Perfectly
20
Q

amiodarone interacts w ? To inc AC effect

A

warfarin

How well did you know this?
1
Not at all
2
3
4
5
Perfectly
21
Q

which drug is not given during a NSR

A

AMIODARONE

How well did you know this?
1
Not at all
2
3
4
5
Perfectly
22
Q

Pathway for a shockable rhythm

A
  • One shock
  • Resume CPR
  • After third shock give 1mg Adrenaline and 300mg amiodarone
  • cont adrenaline every 3-5 min
  • after 5th shock: give amiodarone 150mg
  • repeat until ROSC or until pt moves into NSR
How well did you know this?
1
Not at all
2
3
4
5
Perfectly
23
Q

Pathway for a NSR

A
  • PEA/ asystole
  • . Immediately resume CPR for 2 minutes before performing another rhythm check
  • Give adrenaline 1mg IV/IO every 3 – 5 minutes
  • If the patient moves between shockable and non-shockable rhythms, then once the adrenaline has been administered, it should be given every 3-5 minutes, regardless of the rhythm, until ROSC is achieved.
How well did you know this?
1
Not at all
2
3
4
5
Perfectly
24
Q

Interaction of BB and adrenaline

A

> unopposed vasoconstriction as adrenaline acts on the A receptors but can’t act on B receptors due to action of the BBs

How well did you know this?
1
Not at all
2
3
4
5
Perfectly
25
never give ? To phaechromocytoma ppts
BB alone without AB as leads to unopposed vasoconstriction -> hypertensive crisis
26
when does amiodarone need to be stopped
reduced vision - can cause blindness (Causes corneal microdeposits)
27
Monitoring of patients taking amiodarone
> TFT, LFT, U&E, CXR prior to treatment > TFT, LFT every 6 months
28
amiodarone ? CYP450
INHIBITS
29
Signs of cardiovascular compromise
> confusion > chest pain > SOB > hypotension
30
Tx for SVT
> vasovagal manouvre > 2: adenosine
31
Adult tachycardia pathway
32
SE of adenosine
> sense of impending doom > Bronchospasm > AV block > Arrythmias - brady, asystole > hypotension
33
adenosine CI in
> Asthma (and COPD with bronchospasm)  > Long QT syndrome > AV block/sick sinus syndrome without pacemaker > Decompensated heart failure- DC shock > Severe hypotension- DC shock
34
adenosine interactions
> Dipyridamole (increased adenosine exposure) > Aminophylline/Theophylline (decreased adenosine efficacy) > Some local anaesthetic agents (risk of cardiodepression)
35
what is a fluid challenge
> 500ml if crystalloid - NaCl or Hartmanns over 15 mins
36
bradycardia rhythm
37
Bradycardia Tx
> Atropine IV > repeat up to 6x > Or give adrenaline OR transcutaneous pacing
38
MAO of atropine
Increases firing of the SA node by blocking actions of the vagus nerve on the heart.
39
atropine SE
> AM - Blurred vision, tachy, glaucoma, reduced peristalsis, constipation, vomiting
40
Atropine CI
> Myasthenia gravis > GI: obstruction, paralytic ileus, pyloric stenosis, severe ulcerative colitis, toxic megacolon > Sig BOO > closed angle glaucoma
41
Interactions of glaucoma
> Tricyclic anti-depressants > Muscarinic antagonists > Antihistamines > Antipsychotics > Phenylephrine (severe hypertension) > Levodopa (decreased absorption levodopa)
42
anaphylaxis pathway
> IM adrenaline > repeat after 5 min if no resp > if no imp after 2 doses of adrenaline follow refractory anaphylaxis pathway
43
refractory anaphylaxis pathway
> rapid IV fluid bolus > start adrenaline infusion | SEEK EXPERT HELP FOR IV ADRENALINE
44
dose of adrenaline in anaphylaxis
500 micrograms by IM injection of 1 in 1,000 solution
45
site of adrenaline injection in anaphylaxis
Anterolateral aspect of the middle third of the thigh
46
stages of anaesthesia
Image
47
blood: gas paritition coefficient
> measure of solubility in the blood > determines rate of induction and recovery of inhalational anaesthesia > The lower the blood:gas partition coefficient (<1) the faster the induction and recovery e.g. N2O
48
higher blood gas coefficient
The higher the blood:gas partition coefficient (>1) the slower the induction and recovery e.g isoflurane or halothane
49
low solubility in blood =
fast induction and reovery
50
high solubility in blood =
HIGH solubility in blood = slower induction and recovery
51
NO
> used in comb w other drugs not alone - allows for a sig reduction in dosage > used for maintenance of anaesthesia > Low BG and low solubility - acts fast and wears off fast
52
NO use as analgesia
e.g. enotox - 50:50 mixture w O2
53
volatile inhalational anaesthetics
Image
54
route of elimination of inhaled anaesthetics
> exhaled air > rapid recovery which minimises stage 2 beneficial
55
CV side effects of inhalational anaesthetics
> myocardial dep > bradycardia > hypotension
56
vasodilatatio is a SE of
isoflurane
57
general SE of inhalational anaesthetics
> Post op N and V > Malignant hyperthermia
58
CNS side effects of inhalational side effects
> increased ICP > dec cerebral vascular resistance
59
IV anaesthetics
> for rapid induction of anaesthesia > can then be replaced by inhalational anaesthetics for long term maintenance
60
IV anaesthetics examples
> Etomidate > Ketamine > Propofol > Thiopental
61
Propofol
> can be used as a cont infusion for toral anaesthesia or sedation in ITU > has replaced thiopental > doesn’t accumulate in fats intiially - good for short operations
62
metabolism of propofol
> first order kinetics (thiopental is 0 order)
63
etomidate duration
> rapid onset after IV injection > lasts 6-10 mins > Less effect on CVS so may be preferred in shocked patients
64
why is etomidate not used in a cont infusion
due to toxicity on adrenals and adrenocortical suppression
65
ketamine produces an effect caused
> dissociative anaesthesia > there is a marked sensory loss and analgesia, as well as amnesia, without complete loss of consciousness > produces analgesia that outlasts anaesthesia
66
ketamine has minimal side effects on
the heart rate and BP - VERY USEFUL IN TRAUMA SITUATIONS
67
Depolarising vs non depolarising NM blockade
> Non-depolarising (prototype = curare) > Depolarising (prototype = succinylcholine)
68
uses of non depolarising NM agents
> e.g, atracurium > endotracheal intubation, surgery, intensive care
69
e.g. od depolarising NM agent
suxamethonium
70
mechanism of a depolarising NM agent
> produce a perisistent depolarisation > mimicks effect of Ach
71
suxamethonium
> v polar and must be given IV > onset within 1 min > initially depolarisies muscle endplates prior to blockade which results in muscle fasiculation
72
suxamethonium rare side effect
> hydrolysed by pseudocholinesterase > a prolonged paralysis occurs in ppts who have a genetic def of pseudocholinesterase
73
how must ND agents be given
> Not absorbed orally and must be given IV
74
how can NM block be reversed with non depolarising agents
> Neuromuscular block can be reversed once recovery has commenced with anticholinesterases (e.g. neostigmine)
75
breakdown of depolarising vs non depolarising NM agents
> depolarising: liver esterases > non depolarising: reversal agent or spont degeneration of plasma - not affected by CKD or CLD
76
At the end of the operation the effect of a non-depolarising blocker can be reversed by intravenous injection of
NEOSTIGMINE
77
what is given before neostigmine
> anti muscarinic like atropine immediately before the neostigmine to prevent bradycardia or excessive salivation produced by stimulation of muscarinic receptors
78
analgesia - opiates vs non-opiates
> opiates e.g. fentanyl > non-opiods: NSAIDs, IV paracetamol, local anaesthetic
79
which agents NEED to be reversed
non depolarising agents - effects will continue until reversal
80
what is used for induction of anaethesia
usually IV anaesthetics e.g. PROPOFOL
81
what is used for maintenance of anaesthesia
Inhalational volatile anaesthetics
82
MAO of local anaesthetics
> block the voltage-dependent Na+ channels that depolarise the neuron. > progressively interript Na channel mediated depolarisation until nerve conductions stops
83
Factors influencing LA action
> local concentration of the LA > the size of the nerve fibre > nerve myelination > length of nerve exposed to the LA > activity of neuron
84
which nerves do LA block first
> Myelinated Aδ and small non-myelinated C fibres transmitting pain blocked before larger sensory and motor fibres
85
LA with a low pKa
> LAs with high pKa will be more ionised at physiological pH so their speed of onset of anaesthesia will be slower > BUT LAs with higher pKa will re-ionise to a greater extent within a cell to produce more effective blockade
86
why are Las often given w adrenaline?
Most LAs cause vasodilation at the site of injection, which will enhance their removal – hence why vasoconstrictors (e.g. adrenaline) are often added to the solution for injection
87
ester local anaesthetics
> Most of the ester-linked local anaesthetics (e.g. tetracaine) are rapidly hydrolysed by plasma cholinesterase, so their plasma half-life is short
88
amide local anaesthetics
> metabolised in the liver by N-dealkylation
89
cardiac side effects of LA
> myocardial depression > vasodilatation > hypotension > arrhythmia
90
CNS effects of LA
> Agitation > confusion > tremors > resp depression
91
clinical uses of LA
> local infiltration e.g. suturing > topical - ocular > nerve blocks > epidural, spinal
92
the more lipid soluble a LA is the more
Crosses the cell membrane -> gets into axon -> more potent
93
high pKA ->
slower onset of LA
94
Induction of GE is usually with
> Propofol > Thiopental > Etomidate
95
Maintenance of GE
> inhalational agents used - sevoflurane, isoflurane, desflurane
96
Nerve blocks
> Injection of the anaesthetic near a specific nerve or group of nerves to block sensation in a larger area (e.g., brachial plexus block for arm surgery). > often with other agents such as bicarb to inc speed of onset or vasoconstrictor to inc duration of action
97
regional anaesthesia
Involves administering the anaesthetic near the spinal cord (e.g., epidural or spinal anaesthesia) to block sensation in a more extensive area, typically used for lower abdominal or lower limb surgeries.
98
how can local anaesthetic toxicity be treated
IV 20% lipid emulsion
99
breakdown of ester LA
> Metabolized primarily by plasma cholinesterase (also known as pseudocholinesterase). > This results in a rapid breakdown of the drug in the bloodstream - shorter duration of action
100
breakdown of amides
> broken down by CYP450 > longer duration than esters
101
which LA produce more allergic side effects
esters
102
esters examples
> Procaine > Tetracaine > Chloroprocaine > Benzocaine
103
amides examples
> Lidocaine > Bupivacaine
104
max dose of lidocaine
5mg/kg
105
infiltration anaesthesia
Localised injection of an aqueous solution of local anaesthetic, sometimes with a vasoconstrictor, produces a local field of anaesthesia
106
se of infilltration anaesthesi
ischaemia from use with vasoconstrictor (A) - don’t use adrenaline for ring blocks
107
ring blocks
LA - field block involving subcut injection close to nerves in the area
108
epidural anaesthesia
> Injection or slow infusion via a cannula of an aqueous solution adjacent to the spinal column, but outside the dura mater, produces anaesthesia both above and below the site of injection after 15–30 min
109
spinal anaesthesia
> injection of LA alone or w opiod into lumbar subarachnoid space (e.g. CSF) > Between 3rd and 4th lmbar vertrbrae
110
non depolarising blocking agents
competitively inhibit ACh receptors
111
depolarising blocking agents mechanism
> persistently depolarise > makes the muscle fiber resistant to stimulation by Ach
112
type 1 resp failure
low/ normal CO2 with hypoxia
113
type 2 resp failure
hypoxia and hypercapnia
114
causes of resp alkalosis
> hyperventilation e.g. anxiety > PE
115
Indications that a ppt may require IV fluids
> Systolic BP < 100 > HR > 90 > CRT > 2s > RR > 20 > peripheries cool to touch > NEWS > 5
116
Fluid resus algorithm
> give 500ml crystalloid bolus over less than 15 min > give up to 2000ml fluid > seek expert help after this
117
Mainetnance IV fluids requirement
- Normal daily fluid and electrolyte requirements: - **25–30 m l/kg/d water** - **1 mmol/kg/day sodium, potassium*, chloride** - **50–100 g**/day glucose (e.g. glucose 5% contains 5 g/100ml)
118
Transfusion thresholds
- 70g/L in ppts without ACS - 80g/L in ppts w ACS
119
platelet transfusion Ix
> Offer platelet transfusions to patients with a platelet count of <30 x 10 9 with clinically significant bleeding e.g. haematemesis, meleane > Platelet thresholds for transfusion are higher (maximum < 100 x 10 9) for patients with severe bleeding , or bleeding at critical sites, such as the CNS.
120
imp point abt platelet transfusions
t platelet transfusions have the highest risk of bacterial contamination compared to other types of blood product.
121
platelet transfusion threshold when there is no active bleeding
10 x 10^9
122
when are packed red cells used
> tranfusion in chronic anaemia and where infusion of large volumes can lead to CV compromise
123
platelet rich plasma Ix
Usually administered to patients who are thrombocytopaenic and are bleeding or require surgery
124
platelet concentrate are used for
thrombocytopenia
125
FFP Ix
- Prepared from single units of blood. - Contains clotting factors, albumin and immunoglobulin. - USED TO CORRRECT CLOTTING DEFICIENCIES
126
cyroprecepitate
> Rich source of Factor VIII and fibrinogen. > Allows large concentration of factor VIII to be administered in small volume.
127
Warfarin reversal
- Vitamin K: takes 4-24 hrs - PCC: reversal within 1 hr (short half life so give w Vit K)
128
when is FFP used for warfarin reversal
> Need to give at least 1L fluid in 70kg person (therefore not appropriate in fluid overload) > Need blood group > Only use if human prothrombin complex is not available
129
when would FFP be used
> most suited for 'clinically significant' but without 'major haemorrhage' in patients with a prothrombin time (PT) ratio or activated partial thromboplastin time (APTT) ratio > 1.5
130
when would cyroprecpitate be used
> Clinically it is most commonly used to replace fibrinogen > most suited for patients for 'clinically significant' but without 'major haemorrhage' who have a fibrinogen concentration < 1.5 g/L > e.g. DIC, liver failure
131
when would PCC be used
> used for the emergency reversal of anticoagulation in patients with either severe bleeding or a head injury with suspected intracerebral haemorrhage > can be used prophylactically in patients undergoing emergency surgery depending on the particular circumstance
132
blood tranfusion timing in a non emergency situation
> PRC ~ 2hrs > Plts must not be given over >30 min
133
DIC first lines
cyroprecp or FFP
134
RBC transfusion non urgent
In a non-urgent scenario, a unit of RBC is usually transfused over 90-120 minutes
135
0.9% saline - caution
if large volumes are used there is an increased risk of hyperchloraemic metabolic acidosis
136
Hartman's caution
contains potassium and therefore should not be used in patients with hyperkalaemia
137
Mild hypokalaemia Mx
(3.1-3.5) Oral with Sando-k
138
Moderate hypokal Mx
Moderate (2.5-3) - give IV if high risk (e.g., pre-existing severe heart condition or ongoing condition that will lead to further losses)
139
severe hypokal Mx
Severe (< 2.5, this is life threatening) – IV Potassium – maximum rate of 10mmol/hr via peripheral line
140
hypokal - replace ? If low
Mg
141
initial Tx for severe hypok
Potassium chloride with sodium chloride intravenous infusion
142
tranfuse packed red cells regardless of ? In major haemorrhage
hb
143
which blood can be used in major haemorrhage
O neg - universal donor
144
complications of red cell tranfusions
image > post transfusion purpura - thrombocytopenia 5-7d after
145
human albumin solution
> fluid overloaded hypoproteinanemic ppt e.g. liver disease, nephrosis > used as replacement in ascitic drainage
146
what is a source of fibrinogen
cryoprecipitat
147
intra-operative analgesia
> Opioid analgesics given in small doses before or with induction reduce the dose requirement of some drugs used during anaesthesia. > Alfentanil, fentanyl, and remifentanil are particularly useful because they act within 1–2 minutes and have short durations of action.
148
considerate using a smaller fluid bolus e.g. 250ml in ppts who are
elderly, renal impairment, cardiac failure, malnourisment, risk of refeeding