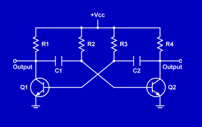
The purpose of an astable multivibrator is to _______.
convert AC energy to sinusoidal AC energy
convert DC energy to sinusoidal AC energy
convert DC energy to square wave energy
convert AC energy to square wave energy
convert DC energy to square wave energy
When Q2 turns ON, Q1 is turned OFF by _______.
C1 charging
C2 charging
C1 discharging
C2 discharging

C2 discharging
In this astable multivibrator, what components determine the frequency of the output square wave?
C1,R2 and C2,R3
C1,R1 and C2,R4
C1,R4 and C2,R1
C1,R1 and C2,R2

C1,R2 and C2,R3
In an astable multivibrator, with Q1 ON, Q2 is turned ON by _______.
C1 charging
C2 charging
C1 discharging
C2 discharging

C1 charging
In this astable multivibrator, what component is the collector load resistor for Q2?
R1
R2
R3
R4

R4
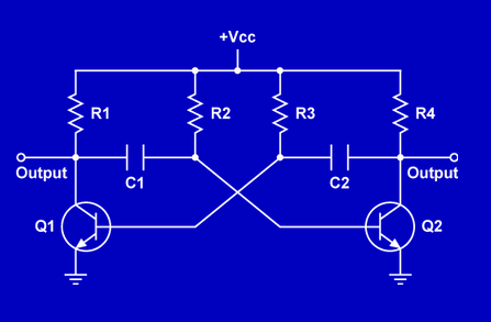
In this astable multivibrator, the purpose of C1, C2, R2, R4, and D2 is _______.
to ensure sharp rise times
external synchronizing
frequency control
symmetry control
external synchronizing
In this astable multivibrator, the purpose of D1 and D3 is _______.
to ensure sharp rise times
external synchronizing
frequency control
symmetry control

to ensure sharp rise times
The frequency of this astable multivibrator is _______.
885 Hz

1.26 kHz
The frequency of this astable multivibrator is _______.
795 Hz

1.13 kHz
In this astable multivibrator, the purpose of R5 is _______.
symmetry control
frequency control
external synchronizing
to ensure sharp raise time

frequency control