CVD Flashcards

(153 cards)

1
Q

Cardiovascular Disease (CVD)
* Most common cause of?
* Patients frequently have?
* Many different types?

A
  • Most common cause of premature death in the world
  • Patients frequently have more than one CVD
  • Many different types of CVD disease
How well did you know this?
1
Not at all
2
3
4
5
Perfectly
2
Q

types of CVD

A
  • Hypertension (HTN)
  • Atherosclerosis
  • Angina Pectoris
  • Congestive Heart Failure
  • Arrhythmias
  • Bacterial Endocarditis
How well did you know this?
1
Not at all
2
3
4
5
Perfectly
3
Q

Bacterial Endocarditis results

A
  • infection, inflammation and scarring
How well did you know this?
1
Not at all
2
3
4
5
Perfectly
4
Q

Congestive Heart Failure (CHF) results

A
  • dilated ventricles with weak muscles
  • thickened myocardium
How well did you know this?
1
Not at all
2
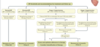
3
4
5
Perfectly
5
Q

Valvular disease results

A

stenotic and not capable of full closure for blood circulation, leads to CHF

How well did you know this?
1
Not at all
2
3
4
5
Perfectly
6
Q

Arrhythmia results from

A

–uncoordinated electrical signals

How well did you know this?
1
Not at all
2
3
4
5
Perfectly
7
Q

CVD Risk factors: conditions

A
How well did you know this?
1
Not at all
2
3
4
5
Perfectly
8
Q

CVD risk factors: behavioral

A
How well did you know this?
1
Not at all
2
3
4
5
Perfectly
9
Q

CVD risk factors: family history

A

genetics
age
ethnicity

How well did you know this?
1
Not at all
2
3
4
5
Perfectly
10
Q

CVD predisposing etiologies

A
  • Congenital
  • Hypertension (positive CVD feedback cycle)
  • Ischemia (positive CVD feedback cycle)
  • Inflammation
How well did you know this?
1
Not at all
2
3
4
5
Perfectly
11
Q

CVD Contributary anatomic abnormalities

A
  • Hypertrophy
  • Dilation
  • Valves
  • Regurgitation
  • Stenosis
How well did you know this?
1
Not at all
2
3
4
5
Perfectly
12
Q

CVD physiological changes

A
  • Arrhythmias
  • Heart failure
  • Ischemia
How well did you know this?
1
Not at all
2
3
4
5
Perfectly
13
Q

NY heart association HF classes

A

would see mainly classess I and II

How well did you know this?
1
Not at all
2
3
4
5
Perfectly
14
Q

Signs and Symptoms of Cardiovascular Disease

A

Signs- objective
* Elevated BP
* Irregular or abnormal heart rate
* Abnormal respiratory rate
* Shortness of breath upon exertion
* Prolonged bleeding/easy bruising
* Surgical scars

Symptoms-subjective
* Patient is uncomfortable in supine position

How well did you know this?
1
Not at all
2
3
4
5
Perfectly
15
Q

Dental Care for patients with CVD

A
How well did you know this?
1
Not at all
2
3
4
5
Perfectly
16
Q

Medical Risk Categories of Dental Treatment

A

low, moderate, and high intervention

How well did you know this?
1
Not at all
2
3
4
5
Perfectly
17
Q

low level interventions

A
  • Health/medical evaluation
  • Exams
  • Prophy
  • Radiographs
  • Optical oral scans
  • Alginate impressions
How well did you know this?
1
Not at all
2
3
4
5
Perfectly
18
Q

moderate level interventions

A
  • SRP (scaling and root planning)
  • Simple restorative procedures; 1-2 teeth
  • Simple extractions; 1-2 teeth
  • Restorative impressions needing retractions
    and longer setting times
How well did you know this?
1
Not at all
2
3
4
5
Perfectly
19
Q

High risk inteventions

A
  • Complex restorative procedures on >2 teeth
  • Multiple extractions
  • Surgical extractions
  • Implant placement
  • Full arch impressions
  • Dental care under general anesthesia
How well did you know this?
1
Not at all
2
3
4
5
Perfectly
20
Q

factors of HTN

A
How well did you know this?
1
Not at all
2
3
4
5
Perfectly
21
Q

Renin-Angiotensin-Aldosterone

A

Maintains physiologic BP
when BP is low

How well did you know this?
1
Not at all
2
3
4
5
Perfectly
22
Q

Primary Hypertension

A
  • Multifactorial, gene-environment
  • 90-95% of cases
How well did you know this?
1
Not at all
2
3
4
5
Perfectly
23
Q

Secondary hypertension

A
  • Renal disease and renin-producing tumors
  • Endocrine
    ➢Adrenal
    ➢Exogenous hormones
    ➢Pregnancy
    ➢Pheochromocytoma
    ➢Thyroid
  • Cardiovascular
  • Neurologic
    ➢Psychogenic
    ➢Sleep apnea
    ➢Intracranial vascular pressure
    ➢Exogenous
How well did you know this?
1
Not at all
2
3
4
5
Perfectly
24
Q

Hypertension Complications

A
  • Myocardial infarction
  • Stroke
  • Coronary artery disease
  • Peripheral artery disease
  • Heart failure
  • Retinopathy
  • End-stage renal disease
How well did you know this?
1
Not at all
2
3
4
5
Perfectly
25
BP categories
26
Goals with HTN tx
Goals depend on patient age and comorbidities Generally, goals are between <130 - 149/80-90 mm Hg professional intervention with stages 1 and 2
27
Hypertension Medical Management * Lifestyle modifications
➢ Diet (increase fruit intake, decrease sodium, increased potassium) ➢ Physical exercise/weight loss ➢ Tobacco cessation and alcohol intake reduction
28
ACEi to know
lisinopril and captopril
29
adverse effects of ACEi
neutropenia/ agranulocytosis angioedema taste disturbances
30
Anti-arrhytmatics, Na blockers side effects
dry mouth and gingival overgrowth hypersensitivity rxn syndrome
31
Ca channel blockers to know
Nifedipine and diltiazem
32
ca channel blocker side effects
gingival overgrowth, taste disturbances, dry mouth
33
diruetics to know
hydrochlorothiazide spironolactone furosmide
34
diruetics side effect
dry mouth
35
A andregenic blockers to know
methyldopa
36
A andregenic blockers side effect
dry mouth
37
B andregenic blockers to know
atenolol propranolol oxprenolol practolol
38
B andregenic side effects
dry mouth and angioedema
39
HTN oral manofestations, causes?
None due to hypertension itself * Side-effects of pharmacotherapy: ➢ Dry mouth (anti-adrenergics and diuretics) ➢ Burning mouth (ACEi) ➢ Taste changes (antiadrenergics, ACEi) ➢ Angioedema (ACEi, ARB) ➢ Gingival hyperplasia (calcium-channel blockers, what are the other 2?) ➢ Lichenoid reactions (thiazides, methyldopa, propranolol, and labetalol) ➢ Lupus-like lesions (hydralazine)
40
what drug can cause lupus like lesions
hydralazine
41
what drugs can cause dry mouth
antoandregencis and diruteics
42
what drugs can cause dry mouth
ACEi, antiadren, diuretics, Na blockers, ca blockers
43
what drugs can cause taste changes
Ca channel blockers, antiandrenegenic, and ACEi
44
what drugs can cause angioedema
ACEi and ARB
45
what drugs cause ginigval hyper
Ca channel blockers
46
what drugs cause lichenoid rxns
thiazides, methyldopa, propranolol, and labetalol
47
antiarrythmatics can cause what oral effects? | Na channel blockers
dry mouth, gingival overgrowth, hypersensitivty rxns
48
Questions to Ask Your Patient with Hypertension about Physical Activity
* Do you feel shortness of breath at rest? * Are you physically active? ➢ What kind of physical activities do you engage in? ➢ Do you feel shortness of breath after exercise? ➢ Does it limit the intensity of your physical activity
49
Hypertension History questions
* How long have you had high blood pressure? * Who manages your blood pressure, primary care or a cardiologist? * How long have you been on this current antihypertensive regimen? * Have there been any recent changes to your blood pressure medication? Why?
50
Hypertension Monitoring questions
* What is your usual BP level at the doctor’s office? * Do you check your BP at home? * What are your usual readings, how high does it get?
51
Serious potential complications of severe uncontrolled HTN:
Serious potential complications of severe uncontrolled HTN: * Stroke * Angina * Arrhythmia * Myocardial infarction * Stress, anxiety, fear may increase the patient’s BP and lead to complications
52
Patients taking nonselective beta-blockers with use vasoconstritors
➢Use of vasoconstrictor can cause an acute rise in BP
53
HTN pts and chair postions
Patients may be sensitive to sudden position changes causing orthostatic hypotension
54
Pre-operative considerations for HTN
Pre-operative considerations * Reduce Stress and Anxiety ➢ May need oral and/or inhalation sedation
55
Intra-operative considerations of HTN
* Profound anesthesia!!!! (MOST IMPORTANT) * Limit epi to 2 carpules if taking a selective beta-blocker, (2 carp rule)* * Don’t use epinephrine-gingival retraction cord
56
Post-operative considerations of HTN * Avoid what Abx? * NSAIDS? * Stage 2 during tx? * Raising pt?
* Avoid macrolide antibiotics with calcium channel blocker (↑ CCB levels) * Avoid long-term use of NSAIDs (>2 weeks) * Stage 2, monitor BP during treatment, if 180/110 stop tx! * Raise patient slowly after treatment b/c of hypotension
57
med consult letter for HTN general guidelines
58
low level intervention txs
* Health/medical evaluation * Exams * Prophy * Radiographs * Optical oral scans * Alginate impressions
59
Moderate Interventions
*SRP (scaling and root planning) *Simple restorative procedures; 1-2 teeth *Simple extractions; 1-2 teeth *Restorative impressions needing retractions and longer setting times
60
High Risk Interventions
*Complex restorative procedures on >2 teeth *Multiple extractions *Surgical extractions *Implant placement *Full arch impressions *Dental care under general anesthesia
61
MANAGEMENT STRATEGIES FOR PATIENTS WITH HYPERTENSION (FOR ELECTIVE DENTAL TREATMENT) flow chart
62
Hypertension Medical Consult Questions*
* What is the patient’sBP goal (range) * What have been patient’sin-office BP readings? * Does the patient have any end-organ damage? * Current medications prescribed to manage Hypertension
63
cardiac measures for htn
* Stress reduction protocol * Nitrous oxide * Profound anesthesia * Cardiac epi dose = max 0.04mg ✓Articaine for maxillary blocks and maxillary or mandibular infiltrations (short acting) ✓2% lidocaine 1:100,00 epi for IANB ✓3% mepivacaine without epi for anesthesia (long-acting)
64
Atherosclerosis
* Inflammatory disorder with accumulation of lipid plaque within the arterial walls ➢ Thickened intima (decreased arterial lumen) ➢ Decreased oxygen ➢ Decreased blood flow to the myocardium
65
* athersclerosis Leads to
➢ Stenosis ➢ Angina (stable ischemic disease) ➢ MI ➢ Ischemic stroke (acute ischemic disease) ➢ Peripheral arterial disease
66
Atherosclerosis –Risk Factors
➢Male sex ➢Age ➢Smoking ➢Lack of exercise ➢Obesity ➢Stress ➢Depression ➢Family history of CVD ➢Hyperlipidemia (↑LDL) ➢Hypertension ➢Insulin resistance ➢Diabetes mellitus
67
Atherosclerotic plaques can lead to:
Atherosclerotic plaques can lead to: - ischemia - thrombosis, (vascular blockage) if they rupture/ emboli
68
what occurs for atheroscelrosis to begin development?
chronic endo injury
69
what occurs due to endo injury with atherosclerosis
endo dysfunction
70
with endothelial dysfunction what occurs next
smooth mm from media and macrophages migrate=lumen begins to constrict
71
smooth mm and macrophages of atherscelrosis
will engulf lipids and increase plaque size=more lumen constriction
72
end result of atherscelrosis formation
ppaque forms with smooth mm prolif, collagen/ECM depostion and lipid uptake
73
what can be used to reduce plaque formation
blood thinners
74
Atherosclerosis of the Circulatory System symptoms at the heart
➢ Chest pain ➢ Angina
75
* Complications of Atherosclerosis of the Circulatory System (Heart)
➢ Unstable angina ➢ Myocardial infarction (necrosis) ➢ Thrombosis ➢ Embolism ➢ Aneurysm
76
Ischemic Heart Disease
77
ischemic heart dx and bp
can be increased to attempt to get blood past occluded aa to area of ischemia
78
Angina Pectoris
* Chest pain resultant from ischemic changes ➢Mid-chest pain described as o“aching, heavy squeezing pressure or tightness” * Pain may radiate ➢Shoulder, arms, jaw * Pain lasts 5-15 minutes ➢ If unstable angina, may be longer * Vasodilation used to resolve angina
79
stable angina
➢Imbalanced cardiac perfusion ➢Stable symptoms, reproducible, predictable, consistent ➢Chest pain precipitated by physical activity/exertion ➢Resolves with cessation of activity
80
unstable angina
➢Disruption of atherosclerotic plaque ➢Possible partial thrombosis, embolism or vasospasm ➢Symptoms increasing ➢Chest pain at rest or with less intense physical activity/exertion
81
Ischemic Heart Disease –Myocardial Infarction
* Irreversible coagulative necrosis of the myocardium ➢Lose normal conduction and contraction ➢Left ventricle MI more common
82
MI symptoms
* Symptoms similar to angina, plus ➢Radiating features ➢Severe substernal pain with shortness of breath, profuse sweating, and loss of consciousness
83
MI symptoms with dialators
Pain does not resolve with vasodilators and is more prolonged
84
HTN common pharm tx
➢Beta-blockers ➢Calcium channel blockers
85
angina common pharm
NG
86
stroke prevention pharm
antiplatlet agents
87
Revascularization (interventional) with IHD
➢ Percutaneous transluminal coronary angioplasty with stenting (PCI; stent) ➢ Coronary artery bypass grafting (CABG)
88
durgs for hyper lipid
➢HMG-CoA reductase inhibitor oStatins
89
chol absorb inhibitors
oEzetimibe
90
➢Bile acid sequestrants
work to decrease serum lipid oCholestyramine oColestipol
91
fibrates
reduce serum lipids oGemfibrozil
92
niacin
reduce serum lipids oNiaspan
93
➢Omega-3 fatty acids
reduce serum lipids oLovaza
94
do stents and grafts req ABx prophyalxis
NO
95
for all ischemic dx you must determine?
1. Severity of the disease 2. Stability and cardiopulmonary reserve of the patient (i.e., the ability to tolerate dental care) 3. Type and magnitude of the dental procedure
96
Ischemic Heart Disease questions to ask
Same questions as HTN + : * Do you have chest pain? * Have you ever had cardiac surgery? * Have you ever had a MI? * * Do you bruise easily?
97
what to ask regarding IHD chest pain
* Do you get chest pain after exercise or at rest? * How often? When was the last time? * Has there been any change in frequency or intensity of your chest pain? * Do you take anything to make it stop?
98
what to know regarding cardiac procedures
what kind? how long ago?
99
what to know about MI
how long ago?
100
what to do day of tx for IHD pts
* Make sure you and/or patient have nitroglycerin on day of visit to use where applicable. * Be aware of signs and symptoms of MI and be prepared for an emergency
101
elective treatment in patient with unstable angina or recent history of MI?
* No elective treatment in patient with unstable angina or recent history of MI (major risk)
102
questions for pts with easy bruising
* Are you taking aspirin or clopidogrel (antiplatelet meds)? * When you cut yourself how long does it take to stop bleeding? * Have you ever been hospitalized for bleeding?
103
operations with increased bleeders
* Increased bleeding expected, have local measures ready * In general, no need to stop antiplatelet therapy * If extensive surgery, may consider drug holiday with physician consultation
104
Recent Myocardial Infarction <1 month dental care
* Urgent dental care only ➢ACUTE dental pain or infection * Consultation with physician * Consider referral to specialized center
105
Past Myocardial Infarction >1 month dental care
* Consider severity of cardiac status and comorbidities * Ejection Fraction can measure the degree of heart failure ➢Measures amount (%) of blood that leaves the left ventricle after contraction. * Consider appropriate management protocols
106
what ejection fraction is WNL
55-70%
107
Stress Reduction in Stable Angina or Past Myocardial Infarction * Ideal scenario
➢No ischemic symptoms ➢Intermediate risk ➢No other risk factors
108
Stress Reduction in Stable Angina or Past Myocardial Infarction * Procedural Precautions
➢Short appointments in the morning ➢Pre-treatment vital signs ➢Availability of nitroglycerin ➢Oral sedation ➢Nitrous oxide–oxygen sedation ➢Profound local anesthesia ➢Limit amount of vasoconstrictor ➢Avoid epinephrine-impregnated retraction cord ➢Effective post-operative pain control
109
anti anx preop sedation
short acting benzodiapene is popular 0.125-.25mg 1hr before or night before other options: -zepams, triazolem is shortest acting option
110
what drugs can increase statin levels
* Statins –avoid CYP inhibitors (fluconazole, clarithromycin * ↑ statin levels
111
caroitd atheromas
can be seen on pano due to HTN or hyperlipid, know pt conditon=possible med consult
112
normal cardiac conduction
SA node * Primary pacemaker * Regulates atrial function * Produces P wave (atrial depolarization) AV node * Regulates atrial impulses entering ventricles * Slows conduction rate of SA generated impulses
113
QRS complex
QRS complex * Simultaneous depolarization of the ventricles
114
T wave
T wave * Repolarization of the ventricles
115
Arrhythmia
Disruption of the electrical impulse generation or conduction in the heart that leads to abnormal cardiac function * Formation of abnormal impulse * Increased impulse formation * Enhanced or abnormal impulse formation * Delayed depolarization * Re-excitation of the heart after refractory period
116
The disruption of arhytmias may be due to:
* Infarction * Ischemia * Electrolyte imbalance * Medication
117
The most common cause of sudden cardiac death is
The most common cause of sudden cardiac death is ventricular fibrillation*
118
Causes of arrhythmias
* Cardiovascular disorders * Pulmonary disorder * Autonomic disorder * Hyperthyroidism * Drugs * Electrolyte imbalance * Anxiety and anger
119
cardio dx's causing arthymia
* Myocardial infarction * Mitral stenosis * Valvular disease * Ischemic heart disease * Congestive heart failure
120
Pulmonary disorders causing arthymia
➢Pneumonia ➢Obstructive lung disease
121
Drugs causing arrhytmia
➢ Epinephrine ➢ Alcohol ➢ Digitalis ➢ Morphine ➢ Beta-blockers ➢ Tricyclic antidepressants, and others
122
symptoms of arryhtmia
* Palpitations, fatigue * Dizziness, syncope, angina * Congestive heart failure * Shortness of breath * Orthopnea * Peripheral edema
123
Atrial Fibrillation * commonality? * atrial activity? * rhythm? * Risk of?
* Most common arrhythmia * Rapid uncontrolled atrial activity * Irregularly irregular rhythm * Risk of arterial clot formation ➢ Embolism and stroke
124
Heart Block
Heart Block * Impulse is partially or completely blocked ➢Prolonged or no conduction
125
First-degree heart block
➢ Longer conduction time
126
second degree heart blocks
➢ Mobitz I oMore prolonged and no P wave ➢ Mobitz II* oRepetitive or occasional sudden blocks w/o previous prolonged conduction time
127
third degree heart blocks
➢ No impulses –COMPLETE BLOCK * ➢ Indication for pacemaker
128
Ventricular Arrhythmias
* Premature ventricular complexes (PVCs) * Common * Abnormal QRS complex + pause * Increased risk of death if patients have underlying CVD (heart failure, MI, valvular heart disease
129
Ventricular tachycardia
Ventricular tachycardia * If more than 3 consecutive PVC at 100 beats/min * If lasts for more that 30 seconds, requires termination * Torsades de pointes –potentially life-threatening
130
Ventricular flutter and fibrillation
* Lethal * Consequence of ischemic heart disease * Cardiac contraction is not sequential, chaotic
131
Pharmacotherapy of arhytmias
* Antiarrhythmics * Oral anticoagulants * Direct Oral Anticoagulants (DOACs)
132
* Oral anticoagulants for arrhthmias
➢ Clopidogrel (Plavix) oInhibits platelet agglutination oplatelet count not affected ➢ ASA (Aspirin 81mg - low dose) oInhibits platelet agglutination oplatelet count not affected ➢ Warfarin (Coumadin) oVitamin K antagonist oINR monitoring oHighly variable
133
Direct Oral Anticoagulants (DOACs) for arthymias
➢ Direct thrombin inhibitor oDabigatran (Pradaxa) oReversal agent available ➢ Direct Factor Xa inhibitors oRivaroxaban (Xarelto) oApixaban (Eliquis) oEdoxaban (Savaysa) oReversal agents not available No reliable monitoring test, but drugs are more predictable
134
stop anticoag for tx?
NEVER STOP ANTICOAGULATION FOR DENTAL TREATMENT UNLESS EXTENSIVE SURGERY RISK OF THROMBOSIS > RISK OF MASSIVE BLEED CONSULT PHYSICIAN IF EXTENSIVE SURGERY NECESSARY CONSIDER REFERRAL TO SPECIALIZED CENTER
135
Arrhythmia Non-pharmacologic tx
* Pacemakers * Implanted Cardioverter-Defibrillator (ICD) ➢ Sets pace and shocks * Surgery ➢ Tissue resection ➢ Cardiac ablation ➢ Surgery to address underlying cause such as stenosis * Electrocardioversion and defibrillation ➢ Emergency situations ➢ Terminate persistent, refractory or lethal arrhythmias
136
Arrhythmia Dental Treatment Considerations
* What type of arrhythmia? ➢ When diagnosed? How frequent? ➢ How treated? ➢ Do you have a pacemaker or defibrillator? ➢ Have you ever required emergency intervention for arrhythmia? ➢ Is your arrhythmia stable now? * Assess comorbidities (CVD, pulmonary) * ROS: palpitations, chest pain, dizziness, shortness of breath, syncope
137
major risk arthymias, dental management of these
k
138
intermediate risk arrhytmias, elective care?
abnormal Q waves
139
minor risk arrythmias
140
High Risk Arrhythmia dental care
* Defer elective dental care * Dental treatment should be limited to urgent care only * Treatment of ACUTE pain, bleeding, or infection, only * If necessary treatment, obtain a medical consult * Management may include an IV line, pulse oximeter, BP and oxygen, electrocardiogram monitoring * Cautious use of epinephrine (contraindicated if taking digoxin) * Prophylactic nitroglycerin ****Limit Local Anesthetics. 2 Carp or < Rule (Lido 1:100 epinephrine)
141
Intermediate and Low Risk Arrhythmia dental tx
elective care can be provided with following management protocols: *Stress/Anxiety reduction: ➢Oral sedative &/or inhalation sedative *Assess pretreatment vital signs, have nitroglycerin available, limit epinephrine (LA and gingival cord) *Profound local anesthesia and pain control *Devices ➢Electrosurgery units contraindicated in patient with pacemakers and ICDs ➢Ultrasonic scalers –low risk interference ➢Battery operated curing lights –low risk interferenc
142
arrhytmias and blood thinners questions to ask
Do you take a blood thinner? ➢ How often do you have your INR measured? ➢ What was your last reading? What has been your range? (Ideal: < 3) ➢ When is your next reading? ➢ Does it take a long for you to stop bleeding after a cut? ➢ Have you ever been hospitalized due to bleeding?
143
Local measures for hemostasis with blood thinner pts
*Gelatin sponges (Gelfoam) *Oxidized cellulose *Chitosan hemostatic products *Sutures *Gauze with applied pressure *Topical tranexamic acid *Topical aminocaproic acid (Amicar) *Topical thrombin *Electrocautery* - not with pacemakers
144
drug classes causing gingival hyperplasia
ca blockers, immunsup, anticonvul
145
lisinopril and captopril are what drug class
ACEi
146
ACEi oral effects
taste effects, ulcers, dry mouth, lichenoid
147
ACEi systemic effects
angioedema neutropenia agranulocytosis
148
nifedipine, diltiazem are what class of drugs
Ca channel blockers
149
nifedipine, diltiazem could have what oral effects
gingival growth hypersensitivity taste disturbance
150
which pharm agents dont have a possibility for lichenoid rxn
na and k channel blockers
151
hydrochlorothiazide, spironolactone, and furosemide are all:
diuretics
152
methyldopa drug class
A andregenic blocker
153
drug class of atenolol, propranolol, etc.
B blockers