E3 : VASCULARISATION TRONC Flashcards

(34 cards)

1
Q

D’où provient la vascularisation du tronc ? (6 groupes)

A

Elle provient des branches de…. :

  • l’aorte thoracique et abdominale
  • l’artère thoracique interne
  • l’artère épigastrique inférieure
  • branches thoracique des artères subclavières
  • artères iliaques externes ou fémorales
How well did you know this?
1
Not at all
2
3
4
5
Perfectly
2
Q

VASCULARISATION DU TRONC

Quelles branches de l’aorte thoracique et abdominales innervent le tronc ?

A

aorte thoracique
* aa intercostales postérieures
* a subcostales

aorte abdominale
* aa lombaires

How well did you know this?
1
Not at all
2
3
4
5
Perfectly
3
Q

VASCULARISATION DU TONC

Quelles branches de l’aorte thoracique interne innervent le tronc ?

A
  • aa intercostales antérieures
  • a épigastrique supérieure (br terminale)
  • a musculophrénique (br terminale)
How well did you know this?
1
Not at all
2
3
4
5
Perfectly
4
Q

VASCULARISATION DU TRONC

Quelles branches thoracique des artères subclavières innervent le tronc ?

A
  • a intercostales suprême
  • a dorsale de la scapula
  • a suprascapulaire
How well did you know this?
1
Not at all
2
3
4
5
Perfectly
5
Q

VASCULARISATIO DU TRONC

Quelles branches thoracique des artères axillaires innervent le tronc ?

A
  • a. thoracique supérieure
  • br pectorales de l’a. thoraco-acromiale
  • a. thoracique latérale
  • a. thoraco-dorsale
How well did you know this?
1
Not at all
2
3
4
5
Perfectly
6
Q

VASCULARISATION DU TRONC

Quelles branches des artères iliaques externes et fémorales innervent le tronc ?

A

a. fémorale
* a. épigastrique superficielle
* a. circonflexe iliaque superficielle

a. iliaque externe
* a. épigastrique inférieure
* a. circonflexe iliaque profonde

How well did you know this?
1
Not at all
2
3
4
5
Perfectly
7
Q

ARTÈRES INTERCOSTALES POSTÉRIEURES

de quelles artères proviennent les aa. intercostales postérieures ?

A

du 1er-2e espace intercostal : a. intercostale suprême

du 3e-11e espace intercostal : aorte thoracique

How well did you know this?
1
Not at all
2
3
4
5
Perfectly
8
Q

ARTÈRES INTERCOSTALES POSTÉRIEURES

Les artères intercostales postérieures ont combien de branches ?

Que font ses branches ?

A
  1. La branche la plus importante : suit le bord inférieur de la côte supérieure. Elle s’installe entre la VEINE (sup) et le NERF intercostal (inf). Ce qui donne le V-A-N de haut en bas dans sillon costal.
  2. Rameau collatéral : se détache de la branche la plus importante pour suivre le bord supérieur de la côte inférieur. Elle s’installe entre le NERF (sup) et la VEINE (inf). Ce qui donne N-A-V de haut en bas.
  3. Branche postérieure : alimente la moelle épinière, la colonne vertébrale, les muscles du dos et la peau. Elle suit les rameaux méningés récurrent et postérieur du nerf spinal.
How well did you know this?
1
Not at all
2
3
4
5
Perfectly
9
Q

ARTÈRE INTERCOSTALES

Les artères intercostales postérieures vont s’ANASTOMOSER avec quelles autres artères ?

A

elles vont s’anastomoser avec les artères intercostales antérieures

How well did you know this?
1
Not at all
2
3
4
5
Perfectly
10
Q

ARTÈRES INTERCOSTALES ANTÉRIEURES

De quelles artères proviennent les aa. intercostales antérieures ?

A

du 1e-6e espace intercostal : a. thoracique interne

du 7e-9e espace intercostal : a. musculophrénique

How well did you know this?
1
Not at all
2
3
4
5
Perfectly
11
Q

DRAINAGE VEINEUX

Il y a 11 veines … (entre les espaces intercostaux) et 1 veine … (sous la 12e côte) par côté

A

Il y a 11 veines INTERCOSTALES POSTÉRIEURES (entre les espaces intercostaux) et 1 veine SUBCOSTALE (sous la 12e côte) par côté

How well did you know this?
1
Not at all
2
3
4
5
Perfectly
12
Q

VEINES INTERCOSTALES POSTÉRIEURES

Quelles sont les 2 branches des veines intercostales postérieures qui partent vers le dos ?

Que font-elles ?

A
  • branche postérieure : accompagne la branche postérieure du nerf spinal
  • veine intervertébrale: draine le plexus veineux associé à la colonne vertébrale
How well did you know this?
1
Not at all
2
3
4
5
Perfectly
13
Q

VEINES INTERCOSTALES POSTÉRIEURES

les veines intercostales postérieures s’anastomosent avec …

A

les veines intercostales antérieures

How well did you know this?
1
Not at all
2
3
4
5
Perfectly
14
Q

VEINES INTERCOSTALES POSTÉRIEURES

Dans quelles veines se jettent les veines intercostales postérieures

*attention dépend de l’espace intercostales et côté gauche/droit

A
How well did you know this?
1
Not at all
2
3
4
5
Perfectly
15
Q

VEINES INTERCOSTALES ANTÉRIEURES

Dans quelle veine se jettent les veines intercostales antérieures ?

A

veine thoracique interne puis dans veine subclavière

How well did you know this?
1
Not at all
2
3
4
5
Perfectly
16
Q

VEINES SUPERFICIELLES

Le drainage veineux de la paroi supra-ombilicale se fait par les veines …

Quel est le chemin ?

A

Le drainage veineux de la paroi supra-ombilicale se fait par les veines axillaire et subclavière

17
Q

VEINES SUPERFICIELLES

Le drainage veineux de la paroi infra-ombilicale se fait par les veines … et le …

A

Le drainage veineux de la paroi infra-ombilicale se fait par les veines SAPHÈNE et le CREUX INGUINAL

18
Q

DRAINAGE LYMPHATIQUE PROFOND

D’où vient la lymphe du quadrant supérieur droit (affluents) ?

Dans quel conduit se jettent-il ?

Qui se jette à son tour dans …. ?

19
Q

DRAINAGE LYMPHATIQUE PROFOND

D’où vient la lymphe du quadrant supérieur gauche (affluents) ?

Dans quel conduit se jettent-il ?

Qui se jette à son tour dans …. ?

20
Q

DRAINAGE LYMPHATIQUE SUPERFICIEL

Où se draine la lymphe superficielle ?

A
  • Haut : nœuds parasternaux, auxilaires et cervicaux
  • Bas : nœuds inguinaux
21
Q

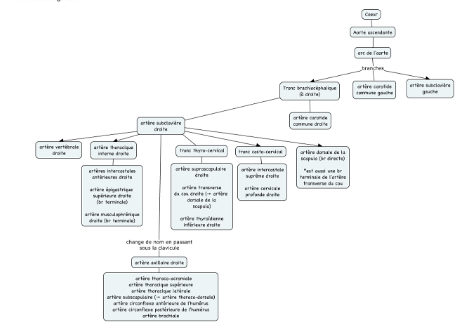
Retranscrire la cmaps des artères

25
26
27
28
29
30
31
32
33
34