Exam2Lec5ICBacteria Flashcards

(102 cards)

1
Q

How do intracellular pathogens get inside the cell?

A

Taken up by cell and create a endosome or phagosome
1. can escape endosome
2. prevent fusion with lysosomes so they cannot be broken down
3. fuse with lysosomes to form phagolysosome but survive in the phagolysosome

How well did you know this?
1
Not at all
2
3
4
5
Perfectly
2
Q

How do the intracellular bacteria get around?

A

ACTIN ROCKET

The bacteria hack the cytoskeleton and begin an actin tail assembly to be motile. Once motile with actin tail they can push to other cells

How well did you know this?
1
Not at all
2
3
4
5
Perfectly
3
Q

What are the facultative intracellular bacteria talked about in class?

A

Mycobacterium tuberculosis
Bartonella henselae

How well did you know this?
1
Not at all
2
3
4
5
Perfectly
4
Q

What are the general characteristics of the genus mycobacterium?

A

aerobic, gram + rods
Acid fast:
—- bind phenol-based dyes in presence of heat
—–retain dye when treated with acidified alcohol

How well did you know this?
1
Not at all
2
3
4
5
Perfectly
5
Q

How does acid fast work?

A

-bind phenol-based dyes in presence of heat
-retain dye when treated with acidified alcohol

How well did you know this?
1
Not at all
2
3
4
5
Perfectly
6
Q

why do we have to do an acid fast stain on Mycobacterium?

A

Complex cell wall lipids
-include mycolic acids–>waxy envelope so it is hard to penetrate

How well did you know this?
1
Not at all
2
3
4
5
Perfectly
7
Q

What is the growth speed of Genus mycobacterium?

A

VERY SLOW ~3 weeks to grow from small inoculate

Extra:
- Generation time:
—–15 - 20 min for E. coli
—– 60 min for C. diphtheriae
—— 300 min for M. tuberculosis

How well did you know this?
1
Not at all
2
3
4
5
Perfectly
8
Q

What is included in the complex cell wall lips of genus mycobacterium?

A

mycolic acids

How well did you know this?
1
Not at all
2
3
4
5
Perfectly
9
Q

The waxy layer or complex cell wall lipid of genus mycobacterium does what?

A

protects vs. phagolysosomal components, probably basis for survival in macrophages

How well did you know this?
1
Not at all
2
3
4
5
Perfectly
9
Q

What are the components of the mycobacterium cell envelope? List them

A

A = cell memebrane

B = peptidoglycan

C =arabinogalactan

D = lipoarabinomannan–> like LPS but not LPS

E = proteins

F = mycolic acids

G = surface glycolipid

How well did you know this?
1
Not at all
2
3
4
5
Perfectly
10
Q

Who has an increase susceptibility of TB?

A

Substance abusers, AIDS patients

How well did you know this?
1
Not at all
2
3
4
5
Perfectly
11
Q

What is the fatality rate in untreated TB?

A

50%

How well did you know this?
1
Not at all
2
3
4
5
Perfectly
12
Q

What is the transmission of tuberculosis?

A

Airborne droplets

How well did you know this?
1
Not at all
2
3
4
5
Perfectly
13
Q

Where do the TB pathogens usually reside in human body to cause infection first?

A

Macrophages in alveoli

How well did you know this?
1
Not at all
2
3
4
5
Perfectly
14
Q

what do TB x-rays look like?

A

patches of white lesions

How well did you know this?
1
Not at all
2
3
4
5
Perfectly
15
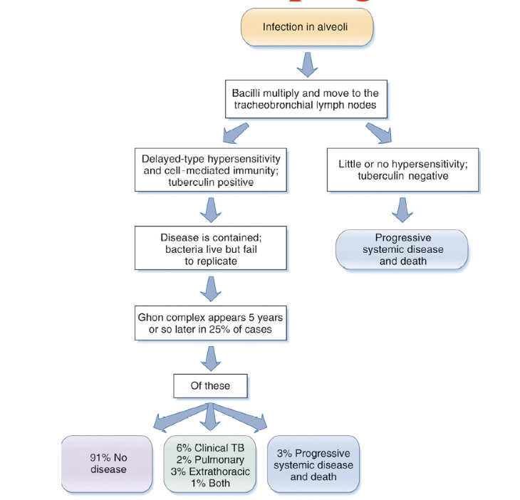
Q

Talk out the procession of tuberculosis

A
How well did you know this?
1
Not at all
2
3
4
5
Perfectly
16
Q

If you have little or no hypersensitivity, are you tuberculin negative or positive?

A

Negative

How well did you know this?
1
Not at all
2
3
4
5
Perfectly
17
Q

If you are tuberculin negative, what happens?

A

progressive systemic disease and death

How well did you know this?
1
Not at all
2
3
4
5
Perfectly
18
Q

If you have little to no hypersensitivity to TB, what happens?

A

progressive systemic disease and death

How well did you know this?
1
Not at all
2
3
4
5
Perfectly
19
Q

If your patient has a delayed type hypersensitivity and cell mediated immunity to TB, are they tuberculin negative or positive?

A

Positive

How well did you know this?
1
Not at all
2
3
4
5
Perfectly
20
Q

If a patient is tuberculin positive, what happens?

A

Disease is contained, bacteria live but fail to replicated

How well did you know this?
1
Not at all
2
3
4
5
Perfectly
21
Q

What T cells response to TB in tuberculin positive patients?

A

Th1

How well did you know this?
1
Not at all
2
3
4
5
Perfectly
22
Q

what occurs in 25% of cases in tuberculin positive cases five years later ?

A

Ghon complex–> lung damage

How well did you know this?
1
Not at all
2
3
4
5
Perfectly
23
Q

What is the end result when a patient is tuberculin positive?

A

91% no disease
6% clinical TB
2% Pulmonary
1% both
3% progressive systemic disease and death

How well did you know this?
1
Not at all
2
3
4
5
Perfectly
24
Is M.tuberculosis a single or multiple body site infectious disease? Name it or them
MULTIPLE BODY SITES - lungs, bones, joints, liver, spleen, GI tract, brain
25
Where is M.tuberculosis always?
always within cells of reticuloendothelial system--> macrophages
25
What is the main defense of the lung again M. Tuberculosis ? Explain
pulmonary alveolar macrophages (PAM) Ability to mount rapid, effective activated macrophage response determines outcome
26
M. tuberculosis can survive/grow where? Activated or nonactivated PAM?
NON-activated PAM
27
What do T cells do to layer of macrophages with M. tuberculosis?
T-cells forms around damaged tissue, this walls off lesion with thick fibrin coat ----granuloma, specifically called tubercle ----Calcification ==> lesions in chest X-rays
28
What causes lesions in chest X-ray ?
Calcification
29
Granuloma can also be called what?
tubercle
29
Granuloma can also be called what?
tubercle
30
what is the response in healthy adult exposed to low numbers of M.tuberculosis?
TH1 response and activated macrophages appear early enough to stop infection --->no appreciable damage to lung --->skin test positive, but no symptomatic TB --->viable bacteria may remain with potential for future reactivation TB – this applies regardless of presence of primary disease
31
What are the symptoms of M.tuberculosis ?
---fever, coughing, bloody sputum ---Weight loss, loss of energy ---Progressive lung damage ---Bacteria may escape lungs ==> systemic disease
32
How do we diagnosis TB? even the not so effective ones
Stain of sputum ---> acid fast bacteria ---> problem: not specific for TB Culture ----> problem: 1-2 months to grow TB skintest: key to rapid easy surveillance
33
How does the TB skin test work?
ID injection of tuberculin--> purified protein derivative (PPD) which stimulates pre-primed CD4 -helper cells at injection site that leads to secretion of cytokines and delayed hypersensitivity reaction
34
how long do you have to wait after TB exposure?
about 4 weeks
35
What is the percentage of people that were positive skin test develop active TB?
3-5%
35
What is the percentage of people that were positive skin test develop active TB?
3-5%
36
What would cause a positive TB test if not exposed?
BCG vaccine
37
PPD skin test is considered what reaction?
delayed hypersensitivity
38
How does the PPD skin test work? more immunology explanation
-PPD injected and interacts with tissue macrophages or dendritic cells -PPD is processed and the APC produce factors that attract lymphocytes - The processed PPD is moved to cell surface and presented to PPD specific T cells at the injection sit -Interaction of PPD T cell and PPD on APC cell surfaces causes chemotactic factors and gamma interferons -Monocytes begain to migrate to injection site from the blood in 24-48 hours. This induration is the result of this late inflammatory reaction - The IFN gamma activates the monocytes/macrophages to enhanced killing of M. tuberculosis
39
What activates the monocytes/macrophages to enhance killing of M.tuberculosis ?
IFN gamma
40
What is traditional therapy for TB?
combinations used (INH-rifampin) streptomycin, isonicotinic acid hydrazide (isoniazid, INH) rifampin, ethionamide, pyrazinamide, ethambutol, PAS
41
When used medications singly instead of combo, what happens?
RESISTANCE More specific: streptomycin, INH, ethionamide, and rifampin
42
What is treatment combo success rate for TB?
90%, even in AID patients!
43
What are the exceptions of the 90% treatment success rate?
MDR TB- multi drug resistant TB XDR TB-extensively drug resistant TB CDR TB-completely resistant to TB
44
What is the prevention for TB
Bacille calmette-guerin (BCG)
45
Bacille calmette-guerin (BCG) was made how?
M. bovis subcultured every 3 weeks for 13 years – became avirulent for calves
46
What country did not use BCG?
USA
47
How is BCG given? old and new
initially orally but now intradermally
48
What are the limits of BCG?
Initial deaths in children from contaminated vaccine Different strains/vaccines--> 40 manufacturers Adverse reactions--> localized to fatal disseminated BCG infection Clinical trials show varied efficacy COMPROMISES THE TB SKIN TEST
49
What are general details of Bartonella henelae (Bh)
Fastidious slow growing bacterium Facultative intracellular Gram (-) rod Two forms in culture: --- Autoadherent, forms clumps (rough) ----Non-adherent, single bacteria (smooth)
50
What is the morphology of Bh?
Gram negative rod
51
what are the forms in culture of Bh?
--- Autoadherent, forms clumps (rough) ----Non-adherent, single bacteria (smooth)
52
what are the forms in culture of Bh?
--- Autoadherent, forms clumps (rough) ----Non-adherent, single bacteria (smooth)
53
What are the two diseases caused by Bh?
Cat-scratch disease Bacillary angiomatosis
54
What is cat scratch disease and what is bacteria caused by it?
Bh Lymphadenopathy---> immunocompetent individuals
55
Cat scratch disease is found in what types of individuals ?
Immunocompetent
56
What is bacillary angiomatosis and what bacteria causes this?
Bh Lesion of the skin or internal organs associated with systemic infection and characterized by proliferation of the vascular endothelium In immunocompromised people
57
What type of individuals get bacillary angiomatosis
immunocompromised
58
what is the reservoir host for Bh?
feline
59
What is the vector for Bh?
Cat-flea
60
What are the virulence factors of Bh?
BadA-adhesin Type IV secretion system (VirB) Beps- effector proteins
60
What are the virulence factors of Bh?
BadA-adhesin Type IV secretion system (VirB) Beps- effector proteins
61
How does Bh cause angiogenesis?
Interaction with macrophages to produce proangiogenic factors (VEGF)---> BadA Interaction with endothelial cells to inhibit apoptosis and to promote proliferation and table (capillary) formation (IL-8) and chemotaxis of macrophages (MCP-1)--->VirB and Beps
62
What is the type of secretion system in Bh?
type IV--> VirB
63
How do you diagnosis Bh?
Serology PCR
64
How do you treat Bh?
Azithromycin or doxycycline for systemic infection
65
What is the prevention of Bh?
No vaccine Limit exposure to cats for immunocompromised
66
What are the obligate intracellular bacteria ?
Rickettsia rickettsii --> RMSF Ehrlichia chaffeensis--> ehrlichiosis Chlamydia trachomatis
67
What does rickettsiae include?
Rickettsia, Coxiella, Ehrlichia, Anaplasma
68
What is the morphology of rickettsiae ?
Gram negative pleomorphic(all of bacteria make different size and shapes) rods
69
What is the vector of rickettsiae?
arthropod---> ticks
70
What is the reservoir for rickettsiae?
animal
71
What are the skin manifestation of bacterial zoonoses?
macule: small flat area with discoloration papule: small, solid, raised skin lesion erythema: redness or inflammation petechiae: flush red or purple spots caused by minute hemorrhages Nodule: small firm rounded mass or lesion
72
Rock mountain spotted fever is caused by what?
Rickettsia rickettsii
73
What is the reservoir or Rock mountain spotted fever ?
rodents, dogs, ticks
74
what is the vector of Rock mountain spotted fever
ticks
75
What is the presentation of Rock mountain spotted fever ?
Triad of fever, tick bite and rash (centripetal, maculopapular with petechiae) Other symptoms: headache, confusion myalgia, vascular collapse (DIC, heart failure), renal failure
76
What is the diagnosis of Rock mountain spotted fever ?
Clinical triad The importance of patient's history - possible tick bite -outdoor activity -travel to endemic areas Lab: direct IFA or PCR, retrospective serology
77
What is the laboratory diagnosis of Rock mountain spotted fever ?
direct IFA or PCR Retrospective serology
78
What is the treatment of Rock mountain spotted fever ?
Tetracyclines
79
What is the prevention of Rock mountain spotted fever ?
tick removal, DEET
80
What is similar to RMSF? what is the difference?
Ehrlichiosis but no rash
81
What is the reservoir of Ehrlichiosis ?
Deer--> deer mice
82
What is the vector of Ehrlichiosis ?
Amblyomma species (specific species of tick)
83
What is the diagnosis of Ehrlichiosis?
serology or blood smears stains with Giemsa
84
What is the treatment of Enrlichiosis
Tetracyclines
85
What are considered energy parasites?
Chlamydia
86
What is the morphology of chlamydia?
small pleomorphic, gram negative
87
What is unique about chlamydia ?
No peptidoglycan so no beta lactam antibiotics
88
What will not work on Chlamydia and why?
beta lactam antibiotics because chlamydia does not have peptidoglycan
89
Chlamydia has how many forms of life cycle? what are they?
Two - Extracellular form: elementary body -replicative form: reticular body
90
Explain the lifecycle of Chlamydia ?
91
What are the infections caused by Chlamydia trachoatis?
-Respiratory tract - ocular ---> conjunctivitis and trachoma -genital tract---> nongonococcal urethritis, PID and lymphogranuloma venereum
92
What are the ocular infections caused by Chlamydia?
Conjunctivitis Trachoma (Symptoms begin with mild itching and irritation of the eyes and eyelids. They may progress to blurred vision, eye pain, and even blindness)
93
What are the genital infections of Chlamydia?
nongonococcal urethritis PID lymphogranuloma venereum (know this this because it's unique)
94
Each of the following statements concerning Mycobacterium tuberculosis is correct EXCEPT: (A) After being stained with carbolfuchsin, M. tuberculosis resists decolorization with acid alcohol. (B) Mycobacterium tuberculosis has a large amount of mycolic acid in its cell wall. (C) Mycobacterium tuberculosis appears as a red rod in Gram- stained specimens. (D) Mycobacterium tuberculosis appears as a red rod in acid-fast– stained specimens.
c
95
Each of the following statements concerning chlamydiae is correct EXCEPT: (A) Chlamydiae are strict intracellular parasites because they cannot synthesize sufficient adenosine triphosphate (ATP). (B) Chlamydiae possess both DNA and RNA and are bounded by a cell wall. (C) Chlamydia trachomatis has multiple serotypes that can cause different diseases. (D) Most chlamydiae are transmitted by arthropods.
d
96
Each of the following statements concerning Rocky Mountain spotted fever is correct EXCEPT: (A) The causative organism forms β-hemolytic colonies on blood agar. (B) Headache, fever, and rash are characteristic features of the disease. (C) The disease occurs primarily east of the Mississippi. (D) The disease is caused by a Rickettsia.
a
97
Each of the following statements concerning Mycobacterium tuberculosis is correct EXCEPT: (A) Some strains of M. tuberculosis isolated from patients exhibit multiple drug resistance (i.e., they are resistant to both isoniazid and rifampin). (B) Mycobacterium tuberculosis contains a small amount of lipid in its cell wall and therefore stains poorly with the Gram stain. (C) Mycobacterium tuberculosis grows slowly, often requiring 3 to 6 weeks before colonies appear. (D) The antigen in the tuberculin skin test is a protein extracted from the organism.
b