GASTRO Flashcards

(58 cards)

1
Q

Quais as principais diferenças entre Intolerância Alimentar e Alergia Alimentar?

A

A Intolerância não cursa com sintomas em outros sistemas, fora do TGI, enquanto que nas alergias, é comum manifestações em pele e sistema respiratório.
Além disso, na intolerância há uma relação variável de reação de acordo com a quantidade de alimento ingerido. Já nas alergias, qualquer quantidade de alimento é capaz de desencadear a resposta alérgica.

How well did you know this?
1
Not at all
2
3
4
5
Perfectly
2
Q

Qual o padrão ouro para diagnóstico de Alergia à Proteína do Leite de Vaca (APLV)?

A

O teste de provocação oral duplo cego placebo controlado é o método padrão ouro de diagnóstico da alergia à proteína do leite de vaca (APLV)

How well did you know this?
1
Not at all
2
3
4
5
Perfectly
3
Q

Quais pacientes têm indicação de hemorroidectomia cirúrgica?

A

Hemorroidas volumosas sintomáticas

Intolerância ao tratamento conservador

Falha terapêutica

Trombose hemorroidária

How well did you know this?
1
Not at all
2
3
4
5
Perfectly
4
Q

Dor ou desconforto abdominal persistente, que alivia após defecação. Alteração na frequência de evacuação e no aspecto das fezes são características de qual patologia do Trato Gastrointestinal?

A

Os sintomas mencionados são característicos da Síndrome do Intestino Irritável

How well did you know this?
1
Not at all
2
3
4
5
Perfectly
5
Q

Qual o padrão ouro para diagnóstico de Doença Celíaca ?

A

Biópsia de Duodeno

How well did you know this?
1
Not at all
2
3
4
5
Perfectly
6
Q

Como é feito o tratamento de um paciente com diarreia aguda com sinais de desidratação leve?

A

Plano de Hidratação B:

Suspensão de alimentos nas primeiras 4h de tratamento (com excessão do aleitamento materno)

Ingestão de SRO (50mL/Kg) na Unidade de Saúde, em pequenas quantidades e frequentemente, até que desapareçam os sinais de desidratação

Se vômitos, aguardar alguns minutos e reiniciar a SRO, de forma mais lenta

Se vômitos persistentes, fazer a SRO por SNG

Reavaliação constante até que desapareçam os sinais de desidratação, para que seja adotado o Plano de Hidratação A

How well did you know this?
1
Not at all
2
3
4
5
Perfectly
7
Q

O que é Melena?

A

Conteúdo sanguinolento nas fezes, dando aspecto enegrecido e odor fétido, por consequência da ação de enzimas digestivas sobre o sangue

How well did you know this?
1
Not at all
2
3
4
5
Perfectly
8
Q

Principal agente causador da diarreia aguda

A

Rinovírus

De 70 a 95% dos casos de diarreia aguda são depor infecção viral, sendo o Rinovírus o principal agente.

How well did you know this?
1
Not at all
2
3
4
5
Perfectly
9
Q

Quais os Sinais de Alerta para os quais o médico deve ficar atento durante a avaliação da Constipação Intestinal?

A

Início recente em paciente com 50 anos ou mais

Anemia ferropriva associada sem outro fator causal conhecido

sangramento retal

Pesquisa de Sangue Oculto nas Fezes positiva

História Familiar de Câncer Colorretal

História Familiar de Doença Inflamatória Intestinal

História familiar de Doença Celíaca

Perda de Peso Involuntária

Febre sem causa conhecida

Dor abdominal intensa

Tenesmo

How well did you know this?
1
Not at all
2
3
4
5
Perfectly
10
Q

Quais os sinais de alerta em um quadro de diarreia aguda?

A

≥ 50 anos de idade

sangue nas fezes

perda de peso não intencional

história familiar de câncer colorretal

sintomas durante a noite

How well did you know this?
1
Not at all
2
3
4
5
Perfectly
11
Q

Quais sinais de alarme na DRGE são indicativos de investigação complementar com Endoscopia Digestiva Alta?

A

Perda ponderal inexplicada

Anorexia

Disfagia

Anemia

Hemorragia digestiva alta

Odinofagia

História Familiar de Câncer Gástrico

60 anos de idade ou mais

How well did you know this?
1
Not at all
2
3
4
5
Perfectly
12
Q

Onde está localizado o Ponto de McBurney?

A

Ponto entre o terço médio e o terço distal da linha imaginária entre a cicatriz umbilical e a espinha ilíaca ântero-superior esquerda

How well did you know this?
1
Not at all
2
3
4
5
Perfectly
13
Q

Como é realizada a profilaxia infecciosa para pacientes cirróticos após um quadro de HDA?

A

Com antibioticoterapia por 7 dias

A principal recomendação é usar Ceftriaxona 1G IV a cada 24h por 7 dias

How well did you know this?
1
Not at all
2
3
4
5
Perfectly
14
Q

Características da Disenteria

A

Diarreia Sanguinolenta com presença de sangue e muco visíveis das fezes

How well did you know this?
1
Not at all
2
3
4
5
Perfectly
15
Q

Quais sinais de alarme presentes em um paciente com Síndrome Dispéptica devem induzir o médico a solicitar um Endoscopia Digestiva Alta?

A

Sangramento gastrointestinal agudo/ crônico

Perda de peso involuntária

Disfagia

Vômitos persistentes

Anemia por deficiência de ferro

Massa epigástrica

Doença péptica ulcerosa prévia

História familiar de Câncer Gástrico

How well did you know this?
1
Not at all
2
3
4
5
Perfectly
16
Q

A Enterocolite Grave é uma forma de Alergia à Proteína do Leite de Vaca (APLV) encontrada em qual faixa etária? Quais sintomas são característicos dessa condição?

A

Recém Nascidos, menores que 4 semanas de vida.

Sintomas mais comuns: fezes mucosas, vômitos, distensão abdominal e sangramento intestinal.

How well did you know this?
1
Not at all
2
3
4
5
Perfectly
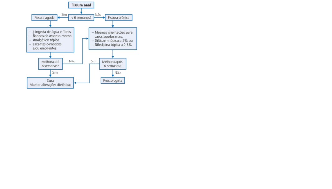
17
Q

Como é feita a abordagem inicial da fissura anal aguda pelo médico na APS?

A

Inicialmente, o médico da ABD deve orientar sobre a necessidade de aumentar o consumo de fibras e a ingesta de água. Laxantes osmóticos e/ou emolientes podem ser necessários para ajudarem a tratar o quadro de constipação

Analgésicos tópicos e banhos de assento morno podem ser utilizados para controle da dor

Reavaliar em 6 semanas

How well did you know this?
1
Not at all
2
3
4
5
Perfectly
18
Q

Qual o exame padrão ouro para o diagnóstico de Intolerância à lactose?

A

Prova Alimentar com Duplo-Cego controlado com Placebo

How well did you know this?
1
Not at all
2
3
4
5
Perfectly
19
Q

O que é Enterorragia?

A

Exteriorização de sangue pelo ânus, não necessariamente relacionado a fezes

How well did you know this?
1
Not at all
2
3
4
5
Perfectly
20
Q

4 critérios para se classificar a dispepsia como Dispepsia Funcional

A

≥ 12 semanas de dispepsia persistente ou recorrente

Não é aliviada por defecação

Sem alterações na frequência ou no formato das fezes

Sem evidência de doença orgânica

How well did you know this?
1
Not at all
2
3
4
5
Perfectly
21
Q

Como é feito o tratamento de uma criança com gastroenterite aguda com sinais de desidratação grave?

A

Plano de Hidratação C:

Iniciar na ABS e encaminhar ao hospital posteriormente

Reidratação via oral com SRO (se o paciente conseguir ingerir) ou endovenosa com SF 0.9% ou Ringer Lactato (fases rápida e de manutenção);

Reavaliação a cada 15 minutos

Suspender a hidratação endovenosa quando o paciente estiver hidratado, com boa tolerância à solução de SRO e sem vômitos.

How well did you know this?
1
Not at all
2
3
4
5
Perfectly
22
Q

Exame de escolha para a investigação de Estreitamento Colônico

A

Enema Opaco

How well did you know this?
1
Not at all
2
3
4
5
Perfectly
23
Q

Qual a principal causa de hematoquezia discreta em adultos?

A

Doenças anorretais benignas

Exemplo: hemorroidas

How well did you know this?
1
Not at all
2
3
4
5
Perfectly
24
Q

Quais mudanças comportamentais devem ser adotadas por pacientes com DRGE?

A

Elevar a cabeceira da cama

Moderar a ingestão de alimentos gordurosos, cítricos, café, bebidas alcoólicas, bebidas gasosas, menta, hortelã, produtos à base de tomate, chocolate, chimarrão

Ter cuidados especiais com medicamentos como colinérgicos, teofilina, BCCs, alendronato de cálcio

Evitar deitar-se nas 2 horas posteriores às refeições

Evitar refeições muito volumosas

Cessar tabagismo

Perda de peso

25
Quando utilizar antibióticos na diarreia aguda?
Presença de sangue e/ou muco nas fezes Septicemia Suspeita de cólera com desidratação grave confirmação laboratorial de quadro de giardíase ou amebíase (uso de antiparasitários)
26
Qual o tratamento de primeira linha para a erradicação do H. pylori?
Amoxicilina 1000mg Claritromicina 500mg Omeprazol 20mg 1 dose a cada 12h por 14 dias
27
Conceito de Diarreia Crônica
Diarreia que se estende por mais de 30 dias
28
Qual o padrão ouro para o diagnóstico da Doença do Refluxo Gastroesofágico?
Impedancio- pHmetria
29
Medicamento utilizado em pacientes cirróticos para profilaxia de encefalopatia hepática.
Lactulose Promove limpeza mecânica do intenso, reduzindo a reabsorção de substâncias para a circulação entero-hepática
30
Pirose, principalmente em decúbito, regurgitação e sensação de ´´bolo na garganta``, que pioram com a ingestão de alimentos gordurosos e café, são características de qual doença do Trato Gastrointestinal?
Esses sintomas são típicos da Doença do Refluxo Gastrointestinal
31
O que significa um Blumberg positivo?
Significa que o paciente teve dor devido à descompressão brusca do Ponto de McBurney. Sugere peritonite secundária à Apendicite Aguda
32
Qual a abordagem de um paciente com hemorroida e sinal de alarme?
Deve-se solicitar uma colonoscopia
33
Como é feita a prova terapêutica a DRGE?
O paciente deve fazer uso de um Inibidor da Bomba de Prótons (IBP) por 1 a 2 semanas. Havendo redução de pelo menos 50% dos sintomas, confirma-se o diagnóstico de DRGE.
34
Como é feito o diagnóstico de Constipação Funcional?
Critérios de Roma III
35
Paciente com diarreia há 2 dias, apresenta-se inquieto, com olhos fundos e bebe água constantemente. Qual o grau de desidratação desse paciente?
Desidratação leve a moderada (Alguma Desidratação)
36
Paciente com queixa de hemorroida que apresenta sangramento e prolapso, mas que é resolvido espontaneamente. Qual o grau de gravidade da hemorroida desse paciente?
Grau II Relembrando: Grau l: sangramento anal indolor e sem prolapso. Grau Il: há sangramento e prolapso, mas que se reduz espontaneamente. Grau Ill: também há sangramento e prolapso, mas é necessária redução manual. Grau IV: sangramento e prolapso irredutível.
37
Como é feito o tratamento de um paciente com diarreia aguda sem sinais de desidratação?
Plano de Hidratação A: Aumento da ingestão de água e outros líquidos incluindo SRO Manutenção da alimentação habitual, priorizando refeições menores e mais frequentes Orientar sobre os sinais de desidratação
38
Paciente com hematoquezia e instabilidade hemodinâmica. Qual deve ser o primeiro exame a ser solicitado?
Endoscopia Digestiva Alta (EDA) Mesmo antes da colonoscopia, pois cerca de 15% desses casos são decorrentes de hemorragias digestivas altas.
39
Quais os sinais de alarme para pacientes com hemorroidas?
> 50 anos de idade História familiar de neoplasia retal Polipose Adenomatosa Familiar (PAF) Doença Inflamatória Intestinal (DII) Sangramento persistente Perda de peso involuntária Anemia Ferropriva
40
Quais sintomas compõem a Síndrome Dispéptica?
Dor / queimação em região superior do abdome Sensação de plenitude pós prandial Saciedade Precoce Distensão abdominal Eructações (arrotos)
41
Quais os Sinais de Alerta Vermelho que indicam risco elevado de um paciente desidratado evoluir para choque?
Mau estado geral ou deterioração do estado geral Alteração do nível de consciência Olhos fundos Taquicardia Taquipneia Turgor da pele reduzido
42
O que é Hematoquezia?
Fezes com conteúdo sanguinolento, de aspecto vermelho vivo
43
O que é o Sinal de Rovsing? Qual patologia ele sugere?
Ao comprimir o quadrante inferior esquerdo do abdômen, o paciente queixa dor no quadrante inferior direito. Sugere irritação peritoneal, como na Apendicite Aguda.
44
Paciente com diarreia funcional relata ter feito mudança em seu estilo de vida, mas ainda não teve melhora importante do quadro. Qual o próximo passo em seu tratamento?
Utilizar Agentes Formadores de Bolo Fecal 1ª Escolha: Psyllium
45
Quando fazer Endoscopia Digestiva Alta (EDA) em pacientes com Síndrome Dispéptica?
Se paciente com mais de 55 anos ou possuir sinais de alarme ou se for refratário ao tratamento para H. pylori.
46
Quais os sintomas característicos da Intolerância à Lactose ?
Diarreia crônica Distensão abdominal flatulência cólicas borborigmos evacuações numerosas de fezes explosivas, aquosas e ácidas hiperemia perianal (dermatite causada pelas fezes ácidas)
47
Quais as indicações de Endoscopia Digestiva Alta para pacientes com DRGE?
Presença de sinais de alarme > 40 anos Manifestações atípicas Refratariedade ao tratamento
48
Quais sintomas podem estar presentes em um paciente que apresenta Alergia à Proteína do Leite de Vaca (APLV)?
diarreia crônica distensão abdominal Comprometimento do ganho de peso urticária rash cutâneo broncoespasmo rinite anafilaxia (em casos de alergia grave, medida por IgE) Lembrar que em recém nascidos, pode haver enterocolite grave, com fezes mucosas, sangramento intestinal e vômitos.
49
Paciente atendido na APS com dor abdominal. Quais os sinais de alerta para os quais o médico deve se atentar por sugerirem dor orgânica?
Dor que muda de localização Dor que acorda o paciente Dor que persiste por mais de 6 horas ou aumenta de intensidade Dor seguida de vômitos Dor associada à perda de peso
50
O que sugere o Sinal de Murphy?
O Sinal de Murphy é caracterizado pela pausa abrupta do esforço inspiratório quando palpa-se o quadrante superior direito do paciente. Sugere Colecistite Aguda!
51
O que é Hematêmese?
Vômitos com sangue
52
Quais orientações devem ser dadas ao paciente que irá descontinuar o uso de Inibidores da Bomba de Próton (IBP) ?
O desmame dos IBPs deve ser feito de forma gradual, para evitar a ocorrência de rebote. O ideal é que o desmame seja feito de forma lenta, podendo durar de 3 a 6 meses.
53
Quais as principais queixas de um paciente com hemorroidas ?
Sangramento retal de pequeno volume e intermitente, geralmente após higienização Prurido Prolapsos Perda fecal Tenesmo
54
Qual dado laboratorial da análise do líquido ascítico caracteriza Peritonite Bacteriana Espontânea (PBE)?
Contagem de Polimorfonucleares (PMN) > 250 células/mm3
55
Paciente atendido na ABS com dor abdominal em região suprapúbica, dor ao urinar e urgência miccional. Refere febre e calafrios há 2 dias. No exame físico, apresenta dor à palpação do abdômen inferior e dor lombar à punho-percussão. Qual o diagnóstico mais provável?
Pielonefrite Os sinais e sintomas mencionados sugerem um quadro de Infecção do Trato Urinário (ITU) com acometimento renal. Uma vez que, associado aos sintomas urinários irritativos, a paciente também apresenta sintomas sistêmicos (febre e calafrios) e Sinal de Giordano Positivo.
56
Qual o tratamento padrão para paciente com DRGE e sintomas frequentes, mas com menos de 40 anos e sem sinais de alarme?
Modificações de estilo de vida + Inibidores da Bomba de Próton (IBP) em dose plena Após 8 semanas, tentar descontinuar os IBPs de maneira gradual
57
Quais manifestações são consideradas atípicas na DRGE?
rouquidão pigarro laringite sinusite crônica otalgia broncoaspiração disfagia odinofagia asma ou sibilância inflamação de mucosa orofaríngea inflamada perda do esmalte dentário halitose aftas
58
Quais pacientes podem ser indicados à abordagem cirúrgica da DRGE?
Pacientes que requerem uso prolongado de IBPs Melhora dos sintomas com uso de IBPs Com menos de 40 anos de idade IMC < 35 Portadores de complicações, como úlceras e esôfago de Barret Pacientes com grandes hérnias de hiato