Orthopaedics Flashcards

(163 cards)

1
Q

Osteomyelitis investigation of choice?

A

MRI

How well did you know this?
1
Not at all
2
3
4
5
Perfectly
2
Q

How to manage an undisplaced intracapsular hip frature?

A

Internal fixation or hemiarthroplasty if unfit

How well did you know this?
1
Not at all
2
3
4
5
Perfectly
3
Q

What to give if rib fracture pain not controlled by simple analgesia?

A

Nerve block

How well did you know this?
1
Not at all
2
3
4
5
Perfectly
4
Q

L3 nerve root compression?

A

Sensory loss over anterior thigh
Weak hip flexion, knee extension and hip adduction
Reduced knee reflex
Positive femoral stretch test

How well did you know this?
1
Not at all
2
3
4
5
Perfectly
5
Q

L4 nerve root compression?

A

Sensory loss anterior aspect of knee and medial malleolus
Weak knee extension and hip adduction
Reduced knee reflex
Positive femoral stretch test

How well did you know this?
1
Not at all
2
3
4
5
Perfectly
6
Q

L5 nerve root compression?

A

Sensory loss dorsum of foot
Weakness in foot and big toe dorsiflexion
Reflexes intact
Positive sciatic nerve stretch test

How well did you know this?
1
Not at all
2
3
4
5
Perfectly
7
Q

S1 nerve root compression?

A

Sensory loss posterolateral aspect of leg and lateral aspect of foot
Weakness in plantar flexion of foot
Reduced ankle reflex
Positive sciatic nerve stretch test

How well did you know this?
1
Not at all
2
3
4
5
Perfectly
8
Q

Late stage sign of cauda equina?

A

Urinary dysfunction

How well did you know this?
1
Not at all
2
3
4
5
Perfectly
9
Q

Late stage sign of cauda equina?

A

Urinary dysfunction

How well did you know this?
1
Not at all
2
3
4
5
Perfectly
10
Q

Acetabular labral tear features?

A

hip/groin pain
snapping sensation around hip
there may occasionally be the sensation of locking

How well did you know this?
1
Not at all
2
3
4
5
Perfectly
11
Q

Features of iliotibial band syndrome?

A

tenderness 2-3cm above the lateral joint line

How well did you know this?
1
Not at all
2
3
4
5
Perfectly
12
Q

Most likely shoulder disloacation with seizures and electric shock?

A

Posterior

How well did you know this?
1
Not at all
2
3
4
5
Perfectly
13
Q

Salter harris stages

A

I- Fracture through the physis only
II- fracture through the physis and metaphysis
III- Fracture through the physis and epiphysis to include the joint
IV- Fracture through the physis, metaphysis and epiphysis
V- Crush injury involving the physis

How well did you know this?
1
Not at all
2
3
4
5
Perfectly
14
Q

What does a postivie lachman test suggest?

A

ACL injury

How well did you know this?
1
Not at all
2
3
4
5
Perfectly
15
Q

Rupture of the proximal tendon causes what?

A

‘Popeye’ deformity; this is when the muscle bulk results in a bulge in the middle of the upper arm. Seen more easily in muscular individuals and less obvious in overweight or cachectic patients

How well did you know this?
1
Not at all
2
3
4
5
Perfectly
16
Q

What is an iliopsoas abscess?

A

collection of pus in iliopsoas compartment

How well did you know this?
1
Not at all
2
3
4
5
Perfectly
17
Q

What is an iliopsoas abscess?

A

collection of pus in iliopsoas compartment

How well did you know this?
1
Not at all
2
3
4
5
Perfectly
18
Q

Causes of dupytren’s contracture?

A

manual labour
phenytoin treatment
alcoholic liver disease
diabetes mellitus
trauma to the hand

How well did you know this?
1
Not at all
2
3
4
5
Perfectly
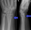
19
Q

What is a colles fracture?

A

Dorsally Displaced Distal radius → Dinner fork Deformity

How well did you know this?
1
Not at all
2
3
4
5
Perfectly
20
Q

What is a potts fracture?

A

Bimalleolar ankle fracture
Forced foot eversion

How well did you know this?
1
Not at all
2
3
4
5
Perfectly
21
Q

What are osler’snodes?

A

Osler’s nodes are painful, red, raised lesions found on the hands and feet. They are the result of the deposition of immune complexes.

How well did you know this?
1
Not at all
2
3
4
5
Perfectly
22
Q

What are bouchard’s nodes?

A

Hard, bony outgrowths or gelatinous cysts on the proximal interphalangeal joints (the middle joints of fingers or toes.) They are a sign of osteoarthritis, and are caused by formation of calcific spurs of the articular cartilage.

How well did you know this?
1
Not at all
2
3
4
5
Perfectly
23
Q

What are herbeden’s nodes?

A

Typically develop in middle age, beginning either with a chronic swelling of the affected joints or the sudden painful onset of redness, numbness, and loss of manual dexterity. This initial inflammation and pain eventually subsides, and the patient is left with a permanent bony outgrowth that often skews the fingertip sideways.

How well did you know this?
1
Not at all
2
3
4
5
Perfectly
24
Q

Complications of discitis?

A

sepsis
epidural abscess

How well did you know this?
1
Not at all
2
3
4
5
Perfectly
25
Management of achilles tendon rupture?
simple analgesia reduction in precipitating activities calf muscle eccentric exercises: this may be self-directed or under the guidance of physiotherapy
26
Management of extracapsular hip fracture?
stable intertrochanteric fractures: dynamic hip screw if reverse oblique, transverse or subtrochanteric fractures: intramedullary device
27
Management of a displaced intracapsular hip fracture?
Arthroplasty (total hip replacement or hemiarthroplasty)
28
CNS findings of fat embolism?
Confusion and agitation Retinal haemorrhages and intra-arterial fat globules on fundoscopy
29
What does a positive posterior draw test indicate?
Posterior cruicate ligament rupture
30
Motor conduction study results of carpal tunnel syndrome?
motor + sensory: prolongation of the action potential
31
What is a galezzi fracture?
dislocation of the distal radioulnar joint with an associated fracture of the radius Mugger
32
What is talipes equinovarus?
inverted (inward turning) and plantar flexed foot. It is usually diagnosed on the newborn exam.
33
What is de quervian's tenosynovitis?
sheath containing the extensor pollicis brevis and abductor pollicis longus tendons is inflamed
34
Pagets features in bloods
Focal bone resorption followed by excessive and chaotic bone deposition Serum alkaline phosphatase raised (other parameters normal)
35
Inital imaging modality for achilles tendon rupture?
US
36
Thumbs in OA?
Squaring of the thumbs: Deformity of the carpometacarpal joint of the thumb resulting in fixed adduction of the thumb.
37
Painless nodes (bony swellings) in OA?
Heberden’s nodes at the DIP joints Bouchard’s Nodes at the PIP joints these nodes are the result of osteophyte formation.
38
What does leg look like in posterior hip dislocation?
The affected leg is shortened, adducted, and internally rotated.
39
What does the leg look like in anterior hip dislocation?
The affected leg is usually abducted and externally rotated. No leg shortening.
40
What is syringomyelia?
selectively affects the spinotholamic tracts. Syringomyelia is a disorder in which a cystic cavity forms within the spinal cord. The commonest variant is the Arnold- Chiari malformation in which the cavity connects with a congenital malformation affecting the cerebellum
41
What is brown sequard syndrome
hemisection of the spinal cord. It may result from stab injuries or lateral vertebral fractures. It results in ipsilateral paralysis (pyramidal tract) , and also loss of proprioception and fine discrimination (dorsal columns). Pain and temperature sensation are lost on the contra-lateral side. This is because the fibres of the spinothalamic tract have decussated below the level of the cord transection.
42
Red flags for lower back pain?
age < 20 years or > 50 years history of previous malignancy night pain history of trauma systemically unwell e.g. weight loss, fever
43
What is Lachman's test?
dentify ACL injuries. Lachman's test is more sensitive than the anterior draw test. Thus, this is the correct answer as the question asks what would most reliably diagnose the injury.
44
X-ray findings of osteoarthritis of the hand?
Radiologically there are osteophytes and joint space narrowing. Often signs may be visible on X-ray, before symptoms develop
45
Salter harris I?
Injury through the physis only
46
Most common site of metatarsal stress fracture?
2nd metatarsal
47
structure divided in surgical management of carpal tunnel syndrome
Flexor retinaculum
48
What is a monteggia fracture?
dislocation of the proximal radioulnar joint in association with an ulnar fracture
49
What is meralgia parasthetica?
causes pain in the lateral cutaneous nerve of the thigh distribution
50
Management of sublixation of the radial head?
Passive supination of the elbow joint whilst flexed to 90 degrees
51
Management of undisplaced fractures of the scaphoid waist?
cast for 6-8 weeks union is achieved in > 95% certain groups e.g. professional sports people may benefit from early surgical intervention
52
What is Galeazzi fracture?
Radial shaft fracture with associated dislocation of the distal radioulnar joint Occur after a fall on the hand with a rotational force superimposed on it. On examination, there is bruising, swelling and tenderness over the lower end of the forearm. X Rays reveal the displaced fracture of the radius and a prominent ulnar head due to dislocation of the inferior radio-ulnar joint.
53
Presentation of a radial head fracture?
Fracture of the radial head is common in young adults. It is usually caused by a fall on the outstretched hand. On examination, there is marked local tenderness over the head of the radius, impaired movements at the elbow, and a sharp pain at the lateral side of the elbow at the extremes of rotation (pronation and supination).
54
An ankle x-ray is required only if there is any pain in the malleolar zone and any one of the following findings:
bony tenderness at the lateral malleolar zone (from the tip of the lateral malleolus to include the lower 6 cm of posterior border of the fibular) bony tenderness at the medial malleolar zone (from the tip of the medial malleolus to the lower 6 cm of the posterior border of the tibia) inability to walk four weight bearing steps immediately after the injury and in the emergency department
55
What is the postenti method?
manipulation and progressive casting which starts soon after birth. The deformity is usually corrected after 6-10 weeks. An Achilles tenotomy is required in around 85% of cases but this can usually be done under local anaesthetic
56
How does a meniscal tear present?
Rotational sporting injuries Delayed knee swelling Joint locking (Patient may develop skills to 'unlock' the knee Recurrent episodes of pain and effusions are common, often following minor trauma
57
Management of carpal tunnel syndrome?
6-week trial of conservative treatments if the symptoms are mild-moderate corticosteroid injection wrist splints at night if there are severe symptoms or symptoms persist with conservative management: surgical decompression (flexor retinaculum division)
58
Management of scaphoid fractures?
dependent on the patient and type of fracture undisplaced fractures of the scaphoid waist cast for 6-8 weeks union is achieved in > 95% certain groups e.g. professional sports people may benefit from early surgical intervention displaced scaphoid waist fractures- requires surgical fixation proximal scaphoid pole fractures- require surgical fixation
59
Microbiology causes of osteomyleitis?
Staph. aureus is the most common cause except in patients with sickle-cell anaemia where Salmonella species predominate
60
What is a supracondylar fracture?
Injury to the humerus, or upper arm bone, at its narrowest point, just above the elbow
61
Most common fractures associated with compartment syndrome?
supracondylar fractures and tibial shaft injuries.
62
Nerve and action of the tibialis anterior
63
Nerve and action of the extensor digitorum longus?
64
Nerve and action of the peroneus tertius
65
Nerve and action of the peroneus tertius
66
Nerve and action of the extensor hallucis longus?
67
Nerve and action of these?
68
Nerves and action of these?
69
Nerve and action of these?
70
Stages of garden system classification of hip fracture?
Type I: Stable fracture with impaction in valgus Type II: Complete fracture but undisplaced Type III: Displaced fracture, usually rotated and angulated, but still has boney contact Type IV: Complete boney disruption
71
symptoms of Osteochondritis dissecans?
Knee pain and swelling, typically after exercise Knee catching, locking and/or giving way: more constant and severe symptoms are associated with the presence of loose bodies Feeling a painful 'clunk' when flexing or extending the knee - indicating the involvement of the lateral femoral condyle
72
What is osteochondritis dissecans?
joint condition in which bone underneath the cartilage of a joint dies due to lack of blood flow. This bone and cartilage can then break loose, causing pain and possibly hindering joint motion
73
What is meralgia paresthesica?
syndrome of paraesthesia or anaesthesia in the distribution of the lateral femoral cutaneous nerve (LFCN). It is an entrapment mononeuropathy of the LFCN, but can also be iatrogenic after a surgical procedure, or result from a neuroma. Although uncommon, meralgia paraesthetica is not rare and is hence probably underdiagnosed.
74
Triad of symptoms in Leriche syndrome?
1. Claudication of the buttocks and thighs 2. Atrophy of the musculature of the legs 3. Impotence (due to paralysis of the L1 nerve)
75
Triad of symptoms in Leriche syndrome?
1. Claudication of the buttocks and thighs 2. Atrophy of the musculature of the legs 3. Impotence (due to paralysis of the L1 nerve)
76
What is leriche syndrome?
Atheromatous disease involving the iliac vessels. Blood flow to the pelvic viscera is compromised. Patients may present with buttock claudication and impotence (in this particular syndrome). Diagnostic work up will include angiography, where feasible, iliac occlusions are usually treated with endovascular angioplasty and stent insertion.
77
Specific tests to diagnose iliopsoas inflammation
Place hand proximal to the patient's ipsilateral knee and ask patient to lift thigh against your hand. This will cause pain due to contraction of the psoas muscle. Lie the patient on the normal side and hyperextend the affected hip. This should elicit pain as the psoas muscle is stretched.
78
What is a colles fracture?
a type of broken wrist (fracture). It's also called a distal (away from the center of the body) fracture with dorsal angulation (an upward angle).
79
Kanavel’s signs of flexor tendon sheath infection are
ixed flexion, fusiform swelling, tenderness and pain on passive extension
80
Indications for external fixation?
severe open fracture (gustillo 3b,3c) closed fracture with severe soft tissue injury after fasciotomy following compartment syndrome high risk of infection multiple fracture
81
What factors does a FRAX score assess?
age, sex, weight, height, previous fracture, parental fracture, current smoking, glucocorticoids, rheumatoid arthritis, secondary osteoporosis, alcohol intake
82
What is affected in adhesoive capsulitis?
external rotation is affected more than internal rotation or abduction both active and passive movement is affected
83
Joints affected in OA?
Usually one joint at a time is affected over a period of several years. The carpometacarpal joints (CMCs), distal interphalangeal joints (DIPJs) are affected more than the proximal interphalangeal joints (PIPJs).
84
What is acromioclavicular joint dislocation?
The AC joint is the only bony connection of your shoulder blade and it is important for maintaining normal dynamics in your shoulder. The AC joint relies on three main structures for stability: Your AC joint capsule, the coraco-clavicular ligaments and the delto-trapezial fascia. These structures are illustrated below Dislocation normally occurs secondary to direct injury to the superior aspect of the acromion. Loss of shoulder contour and prominent clavicle are key features. Note; rotator cuff tears rarely occur in the second decade.
85
What is a hill-sachs lesion?
when the cartilage surface of the humerus is in contact with the rim of the glenoid. About 50% of anterior glenohumeral dislocations are associated with this lesion.
86
How does a meniscal tear present?
Rotational sporting injuries Delayed knee swelling Joint locking (Patient may develop skills to 'unlock' the knee Recurrent episodes of pain and effusions are common, often following minor trauma
87
Mild to moderate carpal tunnel treatment?
6-week trial of conservative treatments if the symptoms are mild-moderate corticosteroid injection wrist splints at night
88
What is de quervians tenosynovitis?
sheath containing the extensor pollicis brevis and abductor pollicis longus tendons is inflamed
89
The risk factors for congenital hip dislocation include:
Female gender Breech presentation Family history Firstborn Oligohydramnios
90
undisplaced fractures of the scaphoid waist management
cast for 6-8 weeks union is achieved in > 95% certain groups e.g. professional sports people may benefit from early surgical intervention
91
Management of displaced scaphoid waist fractures and proximal scaphoid pole fractures
Surgical fixation
92
In children the most common site where osteomyelitis occurs in a long bone is what?
THe metaphysis
93
Features of medical epicondylitis?
pain and tenderness localised to the medial epicondyle pain is aggravated by wrist flexion and pronation symptoms may be accompanied by numbness / tingling in the 4th and 5th finger due to ulnar nerve involvement
94
When does a meniscal tear often occur?
Secondary to twisting injuries
95
What is trochanteric buristits?
isolated lateral hip/thigh pain with tenderness over the greater trochanter
96
Management of grade I and II acromioclavicular joint injuries?
very common and are typically managed conservatively including resting the joint using a sling.
97
Management of grade IV, V and Vi joint injuries?
Rare and require surgical intervention
98
What is the kocher technique?
affected arm is bent at the elbow, pressed against the body, and rotated outwards until resistance is felt. Then lift the affected arm that is externally rotated in the sagittal plane as far as possible forwards and finally turn inwards slowly.
99
How does supraspinatus tendonitis present?
Painful arc of abduction between 60 and 120 degrees Tenderness over anterior acromion
100
Weber fracture classification?
Type A is below the syndesmosis Type B fractures start at the level of the tibial plafond and may extend proximally to involve the syndesmosis Type C is above the syndesmosis which may itself be damaged
101
What is a buckle fracture?
Incomplete cortical disruption resulting in periosteal haematoma only
102
What is a greenstick fracture?
Occurs when a bone bends and cracks, instead of breaking completely into separate pieces.
103
Intracapsular fracture management?
internal fixation, or hemiarthroplasty if unfit.
104
First line for raynaud's?
Calcium channel blocks
105
First line for raynaud's?
Calcium channel blocks
106
What is bone sclerosis?
an abnormal increase in density and hardening of bone
107
What is Shenton's line?
Shenton line is an imaginary curved line drawn along the inferior border of the superior pubic ramus (superior border of the obturator foramen) and along the inferomedial border of the neck of femur. This line should be continuous and smoot
108
What are trabeculae?
Lines of force
109
Why is it important if fracture is intra or extracapsular?
Blood supply
110
What must you do to a pelvic fracture
Reduce it Maintain it Rehabilitate it
111
What is best to do is intracapusal fracture?
Replace it as blood supply lost
112
What does hemiarthroplasty mean?
To remodel half a joint
113
What can displace a bone?
The action of tendons which are attached to the muscles
114
Why do bones displace?
Muscles attached to them pull through the muscles
115
How can you tell a femur is externally rotated?
Greater trochanter gets bigger
116
What are the 4 leg compartments?
Anterior Lateral Superficial Posterior Deep Posterior
117
What is the anterior compartment of the leg?
Muscles: Tibialis Anterior Extensor Digitorum Longus (EDL) Extensor Hallucis Longus (EHL) Fibularis Tertius Collectively act to dorsiflex and invert the foot Nerve: Deep Fibular Nerve Vessels: Anterior Tibial
118
What is in the lateral leg compartment?
Muscles: Fibularis Longus Fibularis Brevis Act to plantarflex and evert the foot Nerve: Superficial Fibular Nerve Vessels: None
119
What is the collective action of the muscles in the lateral compartment of the lower leg? (Select all that apply)
Eversion and planetar flexion
120
What is in the superficial posterior compartment?
Muscles: Gastrocnemius Plantaris Soleus Act to plantarflex the foot Nerve: Sural nerve Vessels: None
121
What is in the deep posrterior compartment?
Muscles: Tibialis Posterior Flexor Hallucis Longus Flexor Digitorum Longus Popliteus Act to plantarflex the foot (Except Popliteus which externally rotates the tibia) Nerve: Tibial nerve Vessels: Posterior tibial
122
Last clinical sig in acute compartment syndrome?
Pulseless
123
What pressures indicate acute compartment syndrome?
Diastolic pressure minus compartment pressure = greater than 30mmHg Delta p Absolute compartment pressure value of 40mmHg or more Normal compartment pressures are 0-12mmHg
124
What is Marjolin's ulcer?
cutaneous malignancy that arises in the setting of previously injured skin, longstanding scars, and chronic wounds.
125
Where do venous ulcers most often develop?
gaiter area - just superior to the medial malleolus. This is the site of the calf perforators and is where venous pressure is highest.
126
Where do arterial ulcers most often occur?
where arterial supply is worst - usually the distal areas of the foot (e.g. between toes or on the dorsal foot surface
127
Graph for anaemia types
128
Inheritance of HNPCC?
Autosomal dominant
129
Screening in HNPCC?
For patients with a family history of HNPCC, screening is started at the age of 30, or 5 years before the age of diagnosis of the youngest effected relative and continues until they are 70. Patients are offered a screening colonoscopy every 2 years. There is no role for FIT testing in HNPCC patients.
130
What is Shenton's line?
Shenton line is an imaginary curved line drawn along the inferior border of the superior pubic ramus (superior border of the obturator foramen) and along the inferomedial border of the neck of femur. This line should be continuous and smoot
131
What are the 5 most common cancer that metastasise to bones?
Breast Lung Prostate Thyroid Kidney
132
What fracture does a twisting force give you?
Spiral fracture
133
What kind of a fracture does a direct blow give you?
Transverse fracture
134
What kind of fracture do you get when you overload a bone from each end?
Impaction/crush
135
What is a segmental fracture
Two completely seperate fragments They happen when one of your bones is broken in at least two places, leaving a segment of your bone totally separated by the breaks. These fractures can affect any long bone in your body.
136
What is an open fracture?
A fracture that is exposed to the outside world
137
What is a frcture called if it is displaced across?
Translation
138
What is a fracture called if it is slightly bent?
Angulation
139
What is a rotated fracture that is displaced called?
Rotational displacement
140
What is a fracture that is pulled apart calles?
Distraction
141
What is a fracture called where the 2 pieces are put together and overlap?
Shortening
142
What is the middle of the bone called?
Shaft
143
What is the outer ends of bone called?
Metaphysis
144
What is the bit above the condyle called?
Supracondyle
145
How long do fractures take to heal in adults?
6 weeks
146
How long do fractures take to heal in childreb?>
3 weeks
147
How long does a tibia take to heal?
12 weeks
148
How long does an adult finger take to heal?
3 weeks
149
How long does a dibetic who smokes fracture take to heal?
48 weeks
150
What is primary bone healing?
Anatomical reduction Interfragmnetory compression Absolute stability No callus
151
What are the jobs of osteoblasts, clasts and ostecytes
Blasts build the bone Clasts break down the bone Cytes are in the bone
152
What are the parts of secondary bone healing?
Approximate reduction Relative stability Callus formation
153
Stages of bone healing
Inflammation- Cytokines Organised haematoma Then start laying down fibrinogen and collagen to form a soft callus Then becomes a hard callus Then bone starts to remodel
154
Osteoblasts and clasts working in osteoporosis?
Osteoblasts not working as well but osteoclasts are working the same
155
Most commonfragility fractures?
Vertebral Wrist Hip
156
What is a DEXA scan?
2 X ray beams that show density in bones
157
Management of osteoporsis?
Load bearing exercises Bisphosphonates
158
How do bisphosphonates work?
Inhibit osteoclasts
159
What are the 2 kinds of non union?
Hypotrophic Hypertrophic
160
Why does hypotrophic non union occur?
Smoking Diabetes Bad blood supply Excessive rigidity Infection
161
Causes of hypertrophic non union?
Too much movement Interposition
162
X ray in a osteosarcoma?
Sclerotic tibial lesionn with calcification extending into the soft tissues
163
How is duchenne diagnosed?
Creatine kinase levels