parathyroid Flashcards

(25 cards)

1
Q

characteristics of parathyroid glands

A

-Shape-oval, bean, or teardrop appearance or flat shape when juxtaposed to thyroid gland.
-Color-yellowish brown to reddish brown in normal parathyroid glands and lighter gray tone in pathological states.
-4

How well did you know this?
1
Not at all
2
3
4
5
Perfectly
2
Q

serum PTH

A

-Tightly regulated by a negative feedback loop
-Primary function of PTH- To maintain the ECF calcium concentration
-PTH acts:
-Directly on bone and kidney
-Indirectly on intestine through its effects on synthesis of 1,25(OH)2D

-Final effect is — to increase serum calcium concentrations
-PTH production - regulated by the concentration of serum ionized calcium

How well did you know this?
1
Not at all
2
3
4
5
Perfectly
3
Q

calcium

A

-99% of body Ca is in bone
-1. 1% of bone Ca - freely exchangeable with the ECF -> Available for buffering changes in Ca balance
-2. About 40% of the total blood Ca -> Bound to plasma proteins, primarily albumin
-3. Remaining 60% includes -> Ionized Ca plus Ca complexed with phosphate (PO4) and citrate
-Maintenance of the body Ca2+ stores depends on (d/o)
-Dietary Ca2+ intake
-Absorption of Ca2+ from the GI tract
-Renal Ca2+ excretion

-1500 mg of Ca2+ ingested each day in a balanced diet
-About 200 mg/day is lost in bile and GI secretions
-Depending on the concentration of circulating vitamin D:
-200 to 400 mg of Ca is absorbed from the intestine each day
-The remaining 800 to 1000 mg appears in the stool

How well did you know this?
1
Not at all
2
3
4
5
Perfectly
4
Q

functions of calcium

A

-Skeletal muscle contraction
-Excitation-contraction coupling in cardiac and smooth muscle
-Activation of protein kinases and enzyme phosphorylation
-Ca helps regulate many enzymes -> Intracellular messengers, such as cAMP
-Nerve conduction
-Hormone release
-Blood coagulation

How well did you know this?
1
Not at all
2
3
4
5
Perfectly
5
Q

regulation of Ca metabolism

A

-Metabolism of Ca and of PO4 are intimately related
-Their balance is greatly influenced by circulating levels -> PTH, vitamin D, and, to a lesser extent calcitonin
-PTH and vitamin D important regulators of bone growth and bone remodeling
-Ca and inorganic PO4 corncentrations - also linked by their ability to chemically react to form CaPO4
-*CaPO4 is estimated to be 60 mEq/L
-If the product exceeds 70:
-Precipitation of CaPO4 crystals in soft tissue is likely
-Precipitation in vascular tissue accelerates arteriosclerotic vascular disease

How well did you know this?
1
Not at all
2
3
4
5
Perfectly
6
Q

regulation of Ca2+ by vitamin D

A

-PTH stimulates conversion of vitamin D → active form, 1,25(OH)2D
-This ↑ dietary Ca absorbed by the intestine
-Despite increased Ca absorption:
-Long-term increases in PTH secretion generally result in further bone resorption:
-by inhibiting osteoblastic function
-& promoting osteoclastic activity

How well did you know this?
1
Not at all
2
3
4
5
Perfectly
7
Q

calcium, sodium, and phosphate

A

-Renal Ca excretion generally parallels Na excretion
-Is influenced by many of the same factors that govern Na transport in the proximal tubule
-*But PTH enhances distal tubular Ca reabsorption independently of Na

-PTH also decreases renal PO4 reabsorption
-Therefore → increases renal PO4 losses
-This prevents the Ca-PO product from being exceeded as Ca levels rise in response to PTH
-i.e. – there is a decrease in serum [PO4] with an increase in [Ca] in response to PTH secretion

How well did you know this?
1
Not at all
2
3
4
5
Perfectly
8
Q

hypoparathyroidism

A

-Characterized by:
-Hypocalcemia
-Hyperphosphatemia
-Often produces chronic tetany

-Deficient PTH
-Commonly s/p thyroidectomy
-Accidental removal of or damage to several parathyroid glands:
-Transient hypoparathyroidism common after subtotal thyroidectomy
-Permanent hypoparathyroidism occurs after < 3% of thyroidectomies

-Autoimmune
-Infiltrative diseases (Wilson, hemochromatosis, granulomas, metastases)

How well did you know this?
1
Not at all
2
3
4
5
Perfectly
9
Q

types of hypoparathyroidism

A

-idiopathic hypoparathyroidism - Uncommon sporadic or inherited condition

-*DiGeorge syndrome- Congenital facial and cardiac anomalies -> Thymic aplasia abnormalities of the arteries arising from the brachial arches

-Hypomagnesemia- Causes functional hypoparathyroidism
-Severe hypomagnesemia – can cause suppression of parathyroid hormone (PTH) release and/or resistance

-Acute pancreatitis

How well did you know this?
1
Not at all
2
3
4
5
Perfectly
10
Q

hypoparathyroidism

A

-Manifestations of hypocalcemia
-Usually begin about 24 to 48 hrs postop
-May occur after months or years

-PTH deficiency
-More common after radical thyroidectomy for carcinoma
-Subtotal or total parathyroidectomy

-Risk factors for severe hypocalcemia after subtotal parathyroidectomy
-Severe preoperative hypercalcemia
-Removal of a large adenoma
-Elevated alkaline phosphatase

-Renalmanifestations of chronic hypoparathyroidism occur due to hypercalciuria* and include nephrolithiasis, nephrocalcinosis, and kidney disease.

How well did you know this?
1
Not at all
2
3
4
5
Perfectly
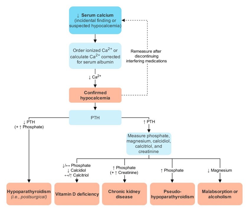
11
Q

hypocalcemia

A

-Commonest cause of low Ca- hypoalbuminemia
-Hypoparathyroidism
-Vitamin D deficiency
-Magnesium depletion
-Advanced renal disease (CKD)

How well did you know this?
1
Not at all
2
3
4
5
Perfectly
12
Q

hypocalcemia: symptoms

A

-ACUTE
-Tetany
-Carpopedal spasm
-Cramping
-Convulsions
-Circumoral and distal extremity tingling
-Irritability

-CHRONIC
-Lethargy
-Anxiety
-Parkinsonism
-Mental retardation
-Personality changes
-Blurred vision

How well did you know this?
1
Not at all
2
3
4
5
Perfectly
13
Q

signs of hypocalcemia

A

-Dry skin, brittle nails, or coarse hair ! (diff dx hypothyroidism)
-Heart failure, cardiac arrhythmias
-ECG with prolonged QT or ST flattening
-Cataracts with chronic hypocalcemia
-Laryngospasm
-Papilledema
-Encephalopathy or dementia with severe hypocalcemia
-Seizures (rare)
-Spontaneous or latent tetany

-Chvostek’s sign
-Percussion of the ipsilateral facial muscle anterior to the ear causes facial muscle contraction
-Commonly seen in eucalcemic individuals (5%)
-Worthwhile to check this in patients before parathyroid surgery

-Trousseau’s sign
-Carpal spasm after 3min of occlusion with a blood pressure cuff
-Rarely used in clinical practice

How well did you know this?
1
Not at all
2
3
4
5
Perfectly
14
Q

pseudohypoparathyroidism

A

-Uncommon group of disorders
-Characterized by target organ resistance! to PTH
-Complex genetic transmission of these disorders
-Albright’s hereditary osteodystrophy
-Hypocalcemic, as a result of hyperphosphatemia
-2ry hyperparathyroidism and hyperparathyroid bone disease
-Short stature, round facies, mental retardation with calcification of the basal ganglia, shortened metacarpal and metatarsal bones, mild hypothyroidism, and other subtle endocrine abnormalities

How well did you know this?
1
Not at all
2
3
4
5
Perfectly
15
Q

vitamin D deficiency

A

-Inadequate dietary intake
-Decreased absorption due to
-Hepatobiliary disease
-Intestinal malabsorption
-Drugs that alter metabolism of Vit. D (phenobarbital, phenytoin, rifampin)
-Lack of skin exposure to sunlight

How well did you know this?
1
Not at all
2
3
4
5
Perfectly
16
Q

renal tubular disease

A

-Acquired proximal renal tubular acidosis
-Distal renal tubular acidosis
-Abnormal renal loss of Ca and decreased renal conversion to 1,25(OH)2D
-Cadmium
-Renal failure- increased serum phosphorus and reduced renal hydroxylation of 25-hydroxy-vitamin D

17
Q

diff dx: renal tubular disease

A

-Respiratory alkalosis [paraesthesias, muscle cramps or tetany]
-Idiopathic epilepsy
-Choreoathetosis
-Brain tumor [brain calcifications, convulsions]
-Malabsorption
-Drugs – loop diuretics, phenytoin, Bisphosphonates

18
Q

calcium

A

-Total Ca
= Is protein-bound, complexed, and ionized Ca
-This is what is determined by clinical laboratory measurement

-Ideally, the ionized or free Ca should be determined
-This is the physiologically active form of Ca in plasma
-The ionized calcium is the important determinant of hormone secretion

-Technically very difficult to measure
-Ionized Ca is generally assumed to be roughly 50% of the total plasma Ca

19
Q

calcium values

A

-Normal = Plasma calcium = 8.5–10.3 mg/dL
-Normal = Ionized calcium 4.6-5.3 mg/dL
-Therefore….Hypocalcemia …is a
-Total plasma Ca concentration < 8.5 mg/dL
-In the presence of normal plasma protein concentrations (albumin? i think)
-Or a plasma ionized Ca concentration < 4.6 mg/dL

20
Q

test for calcium

A

-Total serum calcium level
-Albumin level
-Serum phosphate
-Serum vitamin D - low levels may indicate a cause of hypocalcemia
-Serum PTH - low levels indicate hypoparathyroidism
-Serum Magnesium
-Renal function - CRF
-ECG may reveal a prolonged QT interval- Not diagnostic of hypocalcemia

21
Q

hypocalcemia work up

A

-Serum calcium = low
-Serum phosphate = high
-Urinary calcium = low
-Alkaline phosphatase = normal
-Serum PTH levels - usually low or not elevated with hypocalcemia

-Total serum Calcium
-8.5mg/dL (2.2mmol/L) – 10.2mg/dL
-Hypocalcemia = <8.5mg/dL (corrected depending on serum albumin level)
-Hypoalbuminemia will cause an artifactual decline in total serum calcium
-Thus, hypocalcemia must be confirmed with
-Ionized calcium
-4.6–5.3 mg/dL (1.15–1.32 mmol/L)
-OR
-“Corrected” serum Ca2+ = Serum Ca2+ mg/dL+ (0.8 × [4.0 −Albuming/dL])

-Serum magnesium – should always be measured
-Imaging:
-Brain calcifications are visible on CT scanning in the basal ganglia and other areas in over 50% of patients with chronic hypocalcemia.
-Slit-lamp examination – posterior cataracts
-ECG -heart block, a prolonged QTc interval, and ST-T changes

23
Q

acute symptomatic hypocalcemia management

A

-Medical emergency
-Airway.. (ABC’s)
-Calcium gluconate, 10–20 mL of 10% solution intravenously, may be givenslowlyuntil tetany ceases.
-IV calcium - irritating to the veins
-Oral calcium
-Vitamin D (Calcitrol)
-Magnesium

24
Q

chronic hypocalcemia management

A

-First choice:
-Calcitrol and calcium supplementation (usually calcium carbonate)
-Preferred treatment; more rapid onset of action, and toxic actions can be rapidly reversed

-Second choice
-Ergocalciferol & calcium supplementation
-Where no renal or hepatic dysfunction is present

-Third choice- Vitamin D or calcium supplementation alone

25
hypoparathyroid clinical pearls
-Chronic changes in serum calcium levels are typically less symptomatic than acute changes -Refractory hypocalcemia may be due to concomitant magnesium deficiency -Therefore, magnesium replacement may correct both problems -Band keratopathy and calcifications of the basal ganglia – a sign of long-standing hypocalcemia