What are the types of observational studies?

What is the only study that can calculate the incidence?
Screen Shot 2019-07-16 at 8.19.30 PM

what are the FDA stages of research?

Research levels of evidence?

Define Bias and Confounding

List some examples of before, during and after examples of Bias

what is detection bias?

what is assesor bias?

what is performance bias?

What is the Hawthore Effect?

What is a funnel plot?

Define INCIDENCE, PREVALENCE,RELATIVE RISK AND ODDS RATIO

Incidence and Prevalence Pool Analogy

What is the definition of INCIDENCE?

What is the definition of Prevalence?

Odds Ratio vs Relative Risk

Can Relative risk be significant if CI crosses zero?
NO.
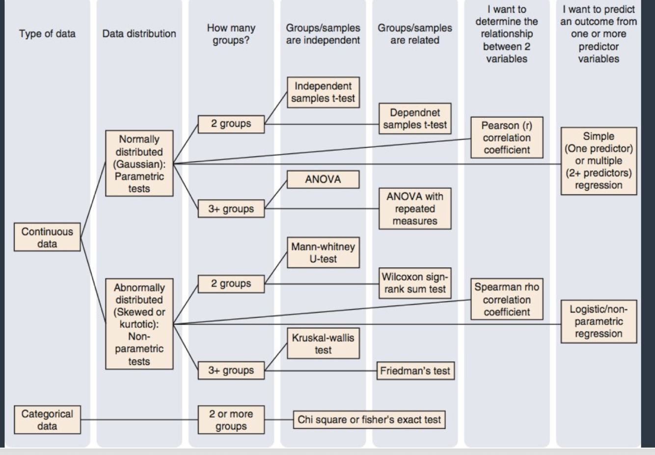
How do ou differentiate between categorical and continous measurements?

write the flowchart for statistical analysis based on study design

what statisical analysis to use for categorical data for two or more small groups?

what are the four variables for diagnostic performance?
Positive predictive value
Negative predictive value
sensitivity
Specificity
Complete the table for Diagnostic Performance Measures:
specificitity
sensitivity
Positive Predictive Value
Negative Predictive Value
ie. SLAP tears on MRI

Define Sensitivity:
ability to detect disease;
ability to detect true positives

Define Specificity:
Ability to detect health:
ability to detect true Negatives
