34.IC aguda Flashcards

(22 cards)

1
Q

¿Qué es la insuficiencia cardíaca aguda?

A

Se refiere a la aparición rápida o gradual de síntomas y/o signos de la IC, la cual es suficientemente grave como para que el paciente busque atención médica urgente.

How well did you know this?
1
Not at all
2
3
4
5
Perfectly
2
Q

Epidemiología de la ICA

A
  • Primera causa hospitalización en > 65 años
  • Mortalidad entre el 4 – 10% y su mortalidad al año del alta 25-30%,
  • Pacientes no vuelven a recuperar su capacidad funcional previa completamente
How well did you know this?
1
Not at all
2
3
4
5
Perfectly
3
Q

¿Cuál es el tratamiento de elección en el común de los casos de ICA?

A

En el común de los casos, el tratamiento a elección corresponde a la terapia depletiva.

How well did you know this?
1
Not at all
2
3
4
5
Perfectly
4
Q

¿Qué diurético se administra en la ICA? (fármaco, vía, dosis)

A

En la ICA se administran diuréticos de manera endovenosa, en mayores dosis y frecuencia.
La recomendación es la administración de Furosemida 20 mg EV c/8 h
También puede administrarse en bomba de Infusión continua

How well did you know this?
1
Not at all
2
3
4
5
Perfectly
5
Q

¿Cómo se categoriza la ICA? ¿Qué criterios se usan para esta clasificacón?

A

Para categorizar a los pacientes con ICA se utiliza la Clasificacion de Forrester, que divide a los pacientes en 4 grupos según 2 criterios:
 Perfusión: Paciente está frío (-) o caliente (+).
 Congestión: Paciente está seco (-) o húmedo (+).

How well did you know this?
1
Not at all
2
3
4
5
Perfectly
6
Q

¿Qué se entiende por un paciente que está caliente-seco?

A

Un paciente no hipoperfundido, es decir, con buen llene capilar, pulsos presentes y óptima temperatura corporal se considera caliente.

Si este paciente además se encuentra no congestivo, o sea, no presenta edema de extremidades o ingurgitación yugular, se denominará seco.

How well did you know this?
1
Not at all
2
3
4
5
Perfectly
7
Q

Grupo según clasificación de forrester con menor complejidad/gravedad

A

Paciente caliente-seco

How well did you know this?
1
Not at all
2
3
4
5
Perfectly
8
Q

¿Qué se entiende por un paciente que está caliente-húmedo?

A

Paciente bien perfundido, pero congestivo.
Tendrá estertores a la auscultación, yugulares ingurgitadas y edema de extremidades

How well did you know this?
1
Not at all
2
3
4
5
Perfectly
9
Q

¿Qué se entiende por un paciente que está frío-húmedo?

A

Es un paciente congestivo con mala perfusión.
peor tipo de pacientes enfrentar en este contexto

How well did you know this?
1
Not at all
2
3
4
5
Perfectly
10
Q

¿Qué se entiende por un paciente que está frío-Seco?

A

Pacientes con signos de hipoperfusión, pero que no tiene edema, es decir, sin signos de congestión

How well did you know this?
1
Not at all
2
3
4
5
Perfectly
11
Q

Describa el algoritmo de enfrentamiento clínico en ICA

A

Primero: identificar shock cardiogénico
- Identificar compromiso de los signos vitales, congestión e hipoperfusión.
- Pacientes con shock cardiogénico debe ser derivados a la UCI.
- Se requiere manejo farmacológico y mecánico ventilatorio.

Segundo: si no cumple con criterio de shock cardiogénico, evaluar la presencia de insuficiencia respiratoria.
- apoyar con oxigenoterapia (VMI o VMNI)

Tercero: en PACIENTES ESTABLES o que hayan sido estabilizados, BUSCAR LA CAUSA
- CHAMP

NO BUSCAR LA CAUSA MIENTRAS EL PACIENTE ESTÁ DESCOMPENSADO

How well did you know this?
1
Not at all
2
3
4
5
Perfectly
12
Q

¿Qué es CHAMP?

A

Acrónimo que representa las causas:

C - Síndrome Coronario.

H – Emergencia Hipertensiva.

A – Arritmias, por ejemplo, fibrilación auricular.

M – Causa mecánica aguda, por ejemplo, taponamiento o pericarditis.

P- Embolia Pulmonar

How well did you know this?
1
Not at all
2
3
4
5
Perfectly
13
Q

Describa el tratamiento farmacológico de la furosemida en pacientes conn ICA

A
How well did you know this?
1
Not at all
2
3
4
5
Perfectly
14
Q

“El grupo de pacientes con ICC descompensada corresponde al ____________ de los casos de ICA”

A

“El grupo de pacientes con ICC descompensada corresponde al 50-70% de los casos de ICA”

Una de las causas más frecuentes de descompensación corresponde a la mala adherencia al tratamiento.

How well did you know this?
1
Not at all
2
3
4
5
Perfectly
15
Q

En el edema pulmonar agudo, ¿qué patrón radiográfico es característico?

A

A la radiografía en estos pacientes se verá un patrón de alas de mariposa

How well did you know this?
1
Not at all
2
3
4
5
Perfectly
16
Q

En el edema pulmonar agudo, ¿qué tratamiento diurético se utiliza?

A

En todo paciente con EPA se debe realizar terapia intensa con Furosemida EV a dosis altas

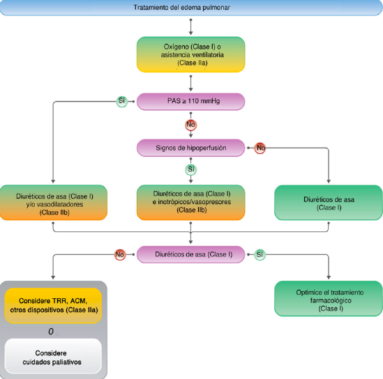
17
Q

Algoritmo de manejo de EPA

18
Q

Fármacos en falla ventricular aislada

A

Diuréticos como primera medida + inotropos en caso de inestabilidad hemodinámica

19
Q

¿Qué es el shock cardiogénico?

A

Síndrome que se debe a una disfunción cardíaca primaria resultando en un gasto cardíaco inadecuado que comprende una amenaza para la vida con un estado de hipoperfusión tisular, que puede resultar en falla multiorgánica y muerte.

20
Q

¿Qué se observa en la clínica y laboratorio de un paciente con shock cardiogénico?

A
  • Extremidades frías, llene capilar
    enlentecido, oliguria, alteración estado mental, disnea, pulso débil
  • Aumenta creatinina, hay acidosis metabólica, aumenta el lactato.
21
Q

medidas generales en shock cardiogénico:

A
  • Oxigenoterapia.
  • Terapia depletiva.
  • Inotrópicos/vasopresores.

Dentro de los exámenes generales se debe realizar un EKG, que puede tener alteraciones como un supradesnivel del ST.

22
Q

¿Qué se recomienda realizar inmediatamente a todo paciente con sospecha de shock cardiogénico?

A

Se recomienda realizar inmediatamente un EKG y ecocardiografía