Lecture 9b Flashcards

(49 cards)

1
Q

What is Simple Mendelian inheritance? Is it often like this?

A

A single gene with two different alleles, forming a simple dominant/recessive relationship.

Mendel got lucky because it is often not like this.

How well did you know this?
1
Not at all
2
3
4
5
Perfectly
2
Q

Around how many mendelian (single gene) diseases are there? How easy is it to detect these disease genes?

A

About 4,000.

It is easy to find the disease genes.

How well did you know this?
1
Not at all
2
3
4
5
Perfectly
3
Q

What are 3 things that can influence the severity of a mendelian disease?

A

1) Genetic background
2) Epigenetics
3) Environment

How well did you know this?
1
Not at all
2
3
4
5
Perfectly
4
Q

What are pedigrees?

A

Family trees that give us information on human traits from generation to generation.

How well did you know this?
1
Not at all
2
3
4
5
Perfectly
5
Q

What does pedigree analysis allow for?

A

Allows us to determine the pattern of inheritance of human traits.

How well did you know this?
1
Not at all
2
3
4
5
Perfectly
6
Q

Just know this

A

You idiot

How well did you know this?
1
Not at all
2
3
4
5
Perfectly
7
Q

What are most types of diseases?

A

Autosomal Recessive Disease.

How well did you know this?
1
Not at all
2
3
4
5
Perfectly
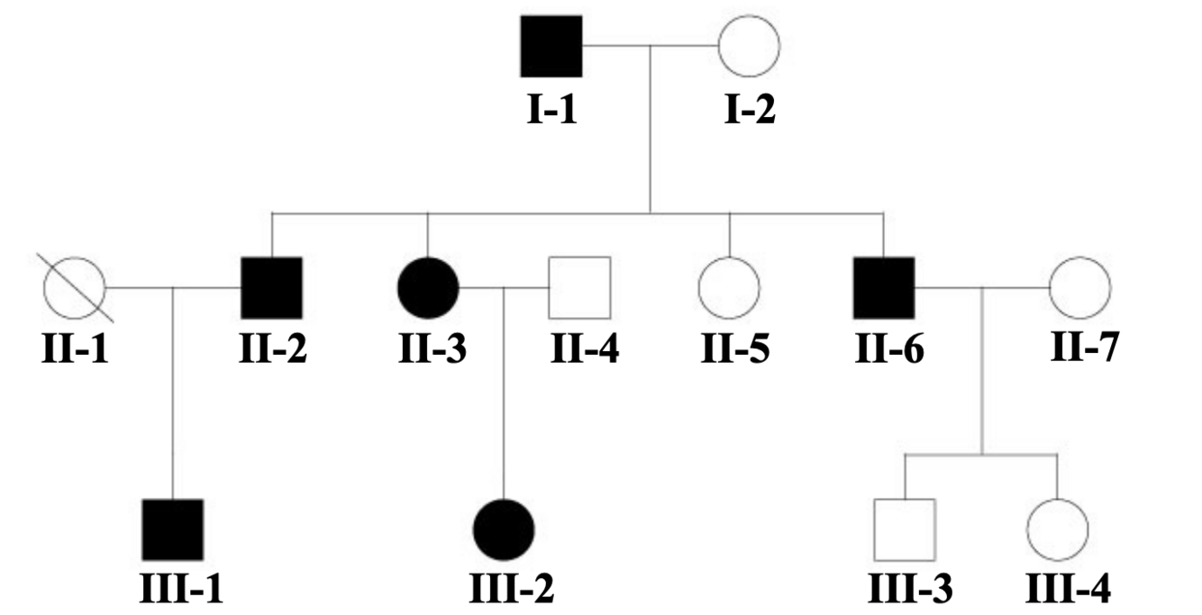
8
Q

What type of disease has this pedigree?

A

Autosomal recessive diseases. Tay-Sachs is an example of an autosomal recessive disease.

How well did you know this?
1
Not at all
2
3
4
5
Perfectly
9
Q

Describe autosomal recessive disease.

A

To get it, you need to receive the recessive allele from both your mother and father. If you receive just one, you are just a carrier.

How well did you know this?
1
Not at all
2
3
4
5
Perfectly
10
Q

How common are dominant mutation diseases?

A

A MINORITY of human diseases are caused by dominant mutations.

How well did you know this?
1
Not at all
2
3
4
5
Perfectly
11
Q

Describe dominant mutations.

A

Cause a DOMINANT PATTERN of inheritance. Everyone who has an allele with the mutation has the disease.

How well did you know this?
1
Not at all
2
3
4
5
Perfectly
12
Q

What type of disease is this showing? What is an example of this type of disease?

A

Autosomal dominant disease. Huntington’s disease is an example of this.

How well did you know this?
1
Not at all
2
3
4
5
Perfectly
13
Q

What are 3 common explanations for dominant disorders?

A

Haploinsufficiency, gain-of-function mutations, and dominant negative mutations.

How well did you know this?
1
Not at all
2
3
4
5
Perfectly
14
Q

What is haploinsufficiency?

A

One allele does not make enough product to function normally.

In other words, the heterozygote has 50% of the normal protein and this is not sufficient for a normal phenotype.

How well did you know this?
1
Not at all
2
3
4
5
Perfectly
15
Q

What are gain-of-function mutations?

A

A mutation changes proteins so that it gains a new function.

How well did you know this?
1
Not at all
2
3
4
5
Perfectly
16
Q

What are dominant negative mutations?

A

An altered gene product will act antagonistically to the normal product.

A bad polypeptide could poison the good polypeptide, making the protein non-functional.

How well did you know this?
1
Not at all
2
3
4
5
Perfectly
17
Q

What do we, as geneticists, know about autosomal dominant diseases?

A

In many cases, we have cloned and mapped the mutant genes responsible for these diseases.

How well did you know this?
1
Not at all
2
3
4
5
Perfectly
18
Q

T/F: Almost all disease genes have been found for autosomal dominant diseases.

A

True! Numerous genetic diseases are inherited as autosomal dominants.

How well did you know this?
1
Not at all
2
3
4
5
Perfectly
19
Q

What is an example of a gain-of-function mutation?

A

Ras is a protein that promotes cell division. In 20% of human cancer tumors, Ras is mutated so that it is constantly active, thus, it is dividing all the time, which causes a benign tumor. This is one step closer to cancer.

How well did you know this?
1
Not at all
2
3
4
5
Perfectly
20
Q

What is an example of a dominant negative mutation?

A

p53 is a protein that prevents cancer. Most p53 proteins are simple loss-of-function (both alleles are deleted). However, these proteins act as a tetramer to prevent cancer. In >50% of human cancer tumors, p53 is mutated to make proteins that will poison the tetramer, making it non-functional. This stops the tetramer from preventing cancer.

21
Q

What does a pedigree typically look like for X-linked genes?

A

Mostly males are affected with their mothers acting as carriers. This is because males only have 1 copy of the X chromosome, so if their mother is a carrier, they have a 50% chance of getting the disease.

22
Q

In X-linked genes, why do we not generally see affected females?

A

Affected males generally do not have children. However, if they did, an affected male would have to mate with a carrier female to even have a possibility of having an affected female.

23
Q

What differs between male and females relative to their chromosomes?

A

Many species have males and females that differ in their sex chromosome composition. This means that certain traits are governed by genes on the sex chromosomes.

24
Q

What type of disease is this?

A

X-linked genes

25
What is an example of an X-linked recessive disease?
Hemophilia
26
What is incomplete dominance?
The heterozygote exhibits a phenotype that is intermediate between the corresponding homozygotes. It is like there is a BLENDING of the two parents.
27
What is incomplete dominance called if it causes disease?
Haploinsufficiency
28
What is this showing?
Incomplete dominance
29
What is incomplete penetrance?
An allele is dominant in some heterozygous individuals but not in others.
30
What type of disease is Polydactyly?
Heterozygous disease. This means that a single copy of the polydactyly allele is usually sufficient to cause this condition.
31
What is Polydactyly?
Affected individuals with an autosomal dominant trait have additional fingers and/or toes.
32
T/F: All individuals carrying the dominant polydactyly allele exhibit the trait.
False! There can be individuals carrying the dominant mutant allele but not exhibiting the trait.
33
What level is the measure of penetrance described at?
The population level
34
If 60% of heterozygotes carrying a dominant allele exhibit the allele's trait, how penetrant is the trait?
The trait is 60% penetrant. This is like saying how effective is the trait at showing when it is carried.
35
What do we attribute the range of phenotypes in incomplete penetrance to be due to?
Environment and/or other genes.
36
What is this pedigree showing?
Incomplete penetrance
37
When we look at phenotypes in the environment, what do we notice?
Environmental conditions have a great impact on the phenotype of an individual. Phenotypes can switch due to the environment.
38
What is an example of how phenotypes are influenced by the environment?
The arctic fox changes coat color from grayish brown in the summer to white in the winter.
39
What are antibodies?
Proteins produced by the immune system that bind to foreign things in the body.
40
When antibodies bind, what does this signal?
Binding of antibodies signals white blood cells to gobble up the foreign thing.
41
Relative to antibodies, what occurs during early development?
When we are first developing, we make antibodies for all sorts of random specificities, including antibodies that never recognize anything.
42
Relative to antibodies, what happens as we develop?
As we grow and develop, the body gets rid of all cells that produce antibodies recognizing human antigens (things in our body we want).
43
What is codominance? What is an example of this?
Neither allele dominates over the other, so both alleles are expressed in a heterozygous individual. Blood groups are an example of multiple alleles with codominance.
44
How do we determine blood group?
Blood group is determined by the type of antigen present on the surface of red blood cells.
45
What are the 3 different types of antigens found on red blood? What alleles are each controlled by?
Antigen A, which is controlled by allele IA Antigen B, which is controlled by allele IB Antigen O, which is controlled by allele i
46
When we see allele i, what does this mean regarding sugar?
There is no sugar attached. This is what we call the Universal Donor.
47
T/F: Allele i is dominant to both IA and IB.
False. Allele i is recessive to both IA and IB.
48
What alleles are codominant?
IA and IB are codominant when they are together. This is type AB blood.
49
Memorize this. This is ABO blood group inheritance pattern.
Dumbass