HTA, Preeclampsia, Eclampsia, HELLP Flashcards

(133 cards)

1
Q

¿Qué porcentaje de embarazadas se ve afectado por hipertensión gestacional?

A

5-10%. 🌟

How well did you know this?
1
Not at all
2
3
4
5
Perfectly
2
Q

¿En qué porcentaje ocurre hipertensión gestacional en primigestas sin antecedentes?

A

~70%. 📈

How well did you know this?
1
Not at all
2
3
4
5
Perfectly
3
Q

¿Cuántas muertes al año son responsables de la hipertensión gestacional a nivel mundial?

A

200,000. ⚠️

How well did you know this?
1
Not at all
2
3
4
5
Perfectly
4
Q

¿Cuántas veces aumenta la morbimortalidad materno-fetal con hipertensión gestacional?

A

20 veces. 📊

How well did you know this?
1
Not at all
2
3
4
5
Perfectly
5
Q

¿Cuál es la segunda causa de muerte materna en Argentina?

A

Hipertensión gestacional. 😷

How well did you know this?
1
Not at all
2
3
4
5
Perfectly
6
Q

¿Qué porcentaje de partos prematuros se debe a complicaciones de preeclampsia?

A

15%. 🩺

How well did you know this?
1
Not at all
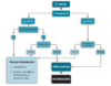
2
3
4
5
Perfectly
7
Q

¿Cuáles son las complicaciones fetales principales de la hipertensión gestacional?

A
  • Restricción del Crecimiento Intrauterino (RCIU)
  • Desprendimiento Prematuro de Placenta Normoinserta (VDPPN)
  • Prematuridad con efectos en neurodesarrollo
  • Oligohidramnios
  • Sufrimiento Fetal Agudo (SFA)
  • Hipoxia fetal crónica o aguda
  • Muerte fetal. 🌱
How well did you know this?
1
Not at all
2
3
4
5
Perfectly
8
Q

¿De dónde proviene el aporte sanguíneo principal del útero?

A

De las arterias uterinas derecha e izquierda, que se ramifican en arcuata, radial, basal y espiral. 🩺

How well did you know this?
1
Not at all
2
3
4
5
Perfectly
9
Q

¿Qué hace el trofoblasto extravelloso en la placentación?

A

Invade y transforma las arterias espirales, sustituyendo el endotelio y destruyendo tejido músculo-elástico para convertirlas en grandes canales sin músculo, aumentando el flujo sanguíneo a la placenta. 🌿

How well did you know this?
1
Not at all
2
3
4
5
Perfectly
10
Q

¿En qué semanas ocurre la primera oleada de invasión trofoblástica?

A

Semana 8. 📅

How well did you know this?
1
Not at all
2
3
4
5
Perfectly
11
Q

¿En qué semanas ocurre la segunda oleada de invasión trofoblástica?

A

14-18 semanas. ⏰

How well did you know this?
1
Not at all
2
3
4
5
Perfectly
12
Q

¿Qué falla en la placentación de la preeclampsia pretérmino?

A

El trofoblasto invade solo 50-70% de las arterias espirales, limitándose a la decidua sin alcanzar el miometrio, reduciendo el flujo sanguíneo placental. ⚠️

How well did you know this?
1
Not at all
2
3
4
5
Perfectly
13
Q

¿Qué causa el estrés oxidativo en la preeclampsia?

A

Perfusión deficiente de la placenta, liberando factores trofoblásticos como sFLT1(aumenta) y PLGF (disminuye), provocando inflamación vascular y disfunción endotelial. 📊

How well did you know this?
1
Not at all
2
3
4
5
Perfectly
14
Q

¿Qué caracteriza la preeclampsia a término frente a la pretérmino?

A

Placentación generalmente normal, pero se exacerba por disfunción endotelial preexistente (ej. hipertensión crónica) debido a la inflamación sistémica del embarazo. 🌱

How well did you know this?
1
Not at all
2
3
4
5
Perfectly
15
Q

¿Cuáles son las categorías de clasificación de hipertensión gestacional?

A
  • Hipertensión Gestacional (HIE)
  • Preeclampsia (leve, grave)
  • Eclampsia
  • Hipertensión previa o crónica
  • Preeclampsia sobreimpuesta
  • Síndrome HELLP. 🩺
How well did you know this?
1
Not at all
2
3
4
5
Perfectly
16
Q

¿Cuáles son los principales factores de riesgo de hipertensión gestacional?

A
  • Obesidad (IMC >35)
  • Dislipemias
  • Diabetes tipo 1 y 2
  • Mayores de 40 años
  • Primigestas y multiparas
  • Nefropatías
  • Patologías autoinmunes (LES-AR)
  • Embarazo múltiple
  • Embarazo molar
  • Antecedente personal de HIE
  • Antecedentes familiares de HTA (madre/hermanas)
  • Hipotiroidismo o hipertiroidismo
  • Período intergenésico >10 años. 🌟 (Destacan obesidad y diabetes)
How well did you know this?
1
Not at all
2
3
4
5
Perfectly
17
Q

¿Cómo se diagnostica hipertensión gestacional?

A

TA > 140/90 mmHg tras 20 semanas, confirmada con 2 tomas en 6 horas. 😷

How well did you know this?
1
Not at all
2
3
4
5
Perfectly
18
Q

¿Cómo se diagnostica hipertensión crónica?

A

TA > 140/90 mmHg antes de las 20 semanas. 📊

How well did you know this?
1
Not at all
2
3
4
5
Perfectly
19
Q

¿Qué define la preeclampsia leve?

A

TA 140/90 a 159/109 mmHg con proteinuria. 🩺

How well did you know this?
1
Not at all
2
3
4
5
Perfectly
20
Q

¿Qué define la preeclampsia grave?

A

TA > 160/110 mmHg o < con signos de eclampsismo. ⚠️

  • Proteinuria >5g/24 hs.
  • Alteraciones hepáticas: Aumento de transaminasas, epigastralgia persistente, náuseas/vómitos, dolor en hipocondrio derecho
  • Alteraciones hematológicas: Trombocitopenia (Plaquetas <100.000/mm3 ) Hemólisis, CID
  • Alteraciones de función renal: Creatinina sérica >0,9 mg. /dl. Oliguria
  • Alteraciones neurológicas: Hiperreflexia tendinosa, cefalea, híper excitabilidad psicomotriz, alteración del sensorio-Confusión
  • Alteraciones visuales: Visión borrosa, escotomas centellantes, diplopía, fotofobia
  • Desprendimiento de placenta.
  • Cianosis - Edema Agudo de Pulmón (no atribuible a otras causas).
How well did you know this?
1
Not at all
2
3
4
5
Perfectly
21
Q

¿Qué caracteriza el eclampsismo?

A

Síndrome prodrómico por compromiso neurológico o hepático. 🌱

How well did you know this?
1
Not at all
2
3
4
5
Perfectly
22
Q

¿Qué define la eclampsia?

A

Convulsiones tónico-clónicas asociadas a hipertensión gestacional. 😟

How well did you know this?
1
Not at all
2
3
4
5
Perfectly
23
Q

¿Qué indica preeclampsia sobreimpuesta?

A

HTA previa con aumento brusco de TA (>20 mmHg sistólica, >30 mmHg diastólica), elevación de transaminasas, trombocitopenia y proteinuria recientes. 📈

How well did you know this?
1
Not at all
2
3
4
5
Perfectly
24
Q

¿Qué es la preeclampsia (PE)?

A

Síndrome sistémico que aparece en la segunda mitad del embarazo, caracterizado por hipertensión y proteinuria o disfunción de órganos maternos. 🩺

How well did you know this?
1
Not at all
2
3
4
5
Perfectly
25
¿Qué define la proteinuria en preeclampsia?
≥300 mg de proteínas en orina de 24 horas, ratio proteínas/creatinina ≥30 mg/mmol, o al menos ++ en tira reactiva. 📊
26
¿Qué incluye un hemograma completo en los exámenes complementarios?
Frotis de sangre. 🌱
27
¿Qué evalúa el perfil renal en preeclampsia?
- Creatininemia - Uremia - Uricemia - Proteinuria en orina de 24 hs. 🩺
28
¿Qué mide el perfil hepático en los estudios de preeclampsia?
- Transaminasas - LDH - Bilirrubina - FAL - Proteinograma - Glucemia - Insulinemia en ayunas. 🌿
29
¿Qué evalúa el estado de coagulación en preeclampsia?
- Kptt - Quick - Recuento de plaquetas - Fibrinogenemia - PDF. 💉
30
¿Qué hallazgo típico se observa en el hemograma de preeclampsia?
Hemoconcentración. 📈
31
¿Qué se ve en el frotis de sangre periférica en preeclampsia?
Esquistocitos. 😷
32
¿Qué altera el perfil renal en preeclampsia?
- Elevación de creatininemia - Elevación de uremia - Proteinuria (TR o 24h) - SU patológico. ⚠️
33
¿Qué cambia en el perfil hepático en preeclampsia?
- Elevación de transaminasas - Hipoproteinemia - Elevación de LDH. 🌟
34
¿Qué anomalías se observan en la coagulación en preeclampsia?
- Plaquetopenia - Hipofibrinogenemia - Elevación de PDF. 💉
35
¿Qué determina la ecografía obstétrica en preeclampsia?
- Edad gestacional (certeza de FPP por LF y DCT) - Crecimiento fetal restringido - Volumen de líquido amniótico disminuido - Madurez o hipermadurez. 🩺
36
¿Qué mide el Doppler uteroplacentario y fetal?
Función placentaria y fetal. 🌱
37
¿Qué evalúa el ECG en preeclampsia?
Evaluación cardiológica. 💓
38
¿Qué permite observar el fondo de ojo en preeclampsia?
Antigüedad de la patología. 👁️
39
¿Qué tamaño de muestra se usa en el Doppler pulsado de arterias uterinas?
2 mm. 📏
40
¿Cuál debe ser el ángulo de insonación en Doppler de arterias uterinas?
Menor de 30°. 📐
41
¿Qué valor mínimo debe tener el pico sistólico máximo en Doppler de arterias uterinas?
Mayor de 60 cm/s. 📈
42
¿Cuántas ondas consecutivas se necesitan para medir el índice de pulsatilidad (IP)?
Tres. ⏰
43
¿Cómo se calcula el índice de pulsatilidad (IP)?
(Pico sistólico máximo - velocidad diastólica mínima) / velocidad media. 📊
44
¿Qué estudia la función renal en el embarazo?
- Creatinina plasmática - Uricemia - Proteinuria de 24 hs - Sedimento de orina en fresco. 🩺
45
¿Qué estudia la función hematológica en el embarazo?
- Hematocrito - Recuento plaquetario - Coagulograma con fibrinógeno - Frotis de sangre periférica. 💉
46
¿Qué estudia la función hepática en el embarazo?
- GOT y GPT - LDH. 🌿
47
¿Cuál es el valor normal de creatinina plasmática en embarazo?
Hasta 0.8 mg/dl. 📊
48
¿Cuál es el valor normal de uricemia en embarazo?
≤ 4 mg%. 🩺
49
¿Cuál es el valor normal de proteinuria de 24 hs en embarazo?
< 300 mg/día. 🌱
50
¿Cuál es el valor normal de hematocrito en embarazo?
≤ 37%. 💉
51
¿Cuál es el rango normal de recuento plaquetario en embarazo?
150,000 a 300,000 / mm³. 📈
52
¿Cuál es el rango normal de fibrinógeno en embarazo?
200 - 400 mg% (aumenta hasta un 50% en embarazo normal). 🩺
53
¿Cuál es el valor normal de GOT en embarazo?
8-33 UI/L. 🌿
54
¿Cuál es el valor normal de GPT en embarazo?
4-36 UI/L. 📊
55
¿Cuál es el valor normal de LDH en embarazo?
Hasta 230 UI/L. 🩺
56
¿Qué indica un valor elevado de creatinina plasmática?
Marcador de preeclampsia (PE). ⚠️
57
¿Qué se asocia con el aumento progresivo de uricemia?
Retardo de crecimiento intrauterino. 😷
58
¿Qué confirma el diagnóstico de preeclampsia?
Presencia de ≥300 mg/día de proteinuria. 📊
59
¿Qué sugiere la presencia de cilindros granulosos en sedimento de orina?
Daño renal. ⚠️
60
¿Qué caracteriza el hematocrito en preeclampsia?
Hemoconcentración (Hto >37%), pudiendo descender en caso de hemólisis. 💉
61
¿Qué relación tiene el recuento plaquetario con la severidad en síndrome HELLP?
Recuentos ≤100,000 reflejan mayor severidad. 📈
62
¿Cuándo aparece hipofibrinogenemia en preeclampsia?
Solo en casos severos, con aumento de productos de degradación del fibrinógeno (PDF), especialmente con DPNI o CID. 🩺
63
¿Qué indican los esquistocitos en el frotis de sangre periférica?
Magnitud de daño endotelial con hemólisis. 😷
64
¿Qué sugiere un aumento de GOT y GPT?
Preeclampsia con compromiso hepático. 🌿
65
¿Qué se asocia con niveles elevados de LDH?
**Hemólisis** y daño hepático. ⚠️
66
¿Qué cambio normal ocurre en el fibrinógeno durante el embarazo?
Aumento hasta un 50% respecto a valores no gestacionales. 🩺
67
¿Qué se observa en un frotis de sangre normal en embarazo?
Serie y morfología normal con discreta leucocitosis. 💉
68
¿Se modifican GOT y GPT en un embarazo normal?
No se modifican. 🌱
69
¿Qué define el síndrome HELLP?
Hemólisis + elevación de enzimas hepáticas + plaquetopenia, complicando 10% de preeclampsia/eclampsia. 🩺 | LDH alta!!! LDH ≥ 600 UI/L
70
¿Qué porcentaje de pacientes con preeclampsia desarrolla síndrome HELLP?
10%. 🌟
71
¿Qué porcentaje de síndrome HELLP debuta antes del término?
70%, con 11% antes de la semana 27. ⏰
72
Es una de las mayores complicaciones en la progresión de una Preeclampsia que se caracteriz por hemólisis, elevadas enzimas hepáticas y descenso de plaquetas, acompañado o no por signos clínicos como HTA severa.
Sme HELLP ## Footnote EL 70% se manifiesta en el embarazo y 30% en el puerperio, en el contexto evolutivo de una Preeclampsia, aunque el 10% a 20% de los casos pueden cursar sin proteinuria.
73
¿Cuáles son los órganos comprometidos en el síndrome HELLP?
- Riñón - Hígado - Sangre. 😷
74
HELLP: manifestaciones clínicas
* Dolor progresivo o brusco en HD y/o epigastrio o irradiado a hombro * náuseas, vómitos * signos de shock * Oligoanuria * bradicardia fetal hasta muerte fetal si se demora la intervención
75
La conducta y manejo del Sindrome HELLP se basa en cuatro pilares:
1. El diagnóstico temprano. 2. La finalización del embarazo expeditivo. 3. La terapia agresiva de las complicaciones 4. Prevención de Eclampsia con Sulfato de Magnesio La paciente debe ser ingresada para su manejo interdisciplinario en Unidad de Terapia Intensiva
76
Manejo del Sindrome Hellp
77
Prevención primaria
* Suplementación de Calcio. La suplementación con 1,5g /dia de Calcio no previene la preeclampsia pero reduciría su severidad. * Cribado de preeclampsia precoz en 1r trimestre (< 14 semanas) y en el segundo trimestre * AAS 150mg en ptes con factores de riesgo. * Reposo relativo * Restricción de Sodio: Sólo corresponde continuar dieta hiposódica indicada previamente en hipertensas crónicas. * Dar pautas de alarma
78
¿Cuáles son los hallazgos de laboratorio característicos de HIE y preeclampsia?
- Hemoconcentración - Esquistocitos en frotis - Elevación de creatininemia y uremia - Proteinuria (TR o 24h) - SU patológico - Elevación de transaminasas - Hipoproteinemia - Elevación de LDH - Plaquetopenia - Hipofibrinogenemia - Elevación de PDF. 📋
79
¿Qué evalúa la ecografía obstétrica en hipertensión gestacional?
- Edad gestacional (certeza de FPP por LF y DCT) - Crecimiento fetal restringido - Volumen de líquido amniótico disminuido - Madurez o hipermadurez. 🩺
80
¿Qué mide el Doppler de arterias uterinas?
Función placentaria desde la cara materna, calculando el índice de pulsatilidad promedio (D+I/2). 🌱
81
¿Cuándo se realiza el transabdominal Doppler de arterias uterinas?
20-22 semanas. 📅
82
¿Qué condiciones debe cumplir el Doppler transabdominal?
- Ángulo de insonación <30° - Tamaño de muestra de 2 mm - Pico sistólico máximo >60 cm/s - Media de 3 ondas consecutivas para IP. 📡
83
¿Qué indica un notch protodiastólico en Doppler transvaginal?
Alta resistencia al flujo con escaso flujo telediastólico, sugiriendo disfunción placentaria. ⚠️
84
¿Cuándo se realiza el cribado de preeclampsia en el primer trimestre?
11-13.6 semanas. ⏰
85
¿Cuál es el objetivo del cribado de preeclampsia a las 11-13 semanas?
Identificar casos para usar aspirina profiláctica, reduciendo el riesgo de preeclampsia pretérmino en más del 60%. 🌟
86
¿Cuándo se realiza el cribado de preeclampsia en el segundo trimestre?
20-24 semanas. 📅
87
¿Cuál es el objetivo del cribado a las 20-24 semanas?
Estimar el riesgo específico de preeclampsia para definir manejo, visitas y decidir el momento/sitio del nacimiento, minimizando eventos perinatales adversos. 🩺
88
¿Qué valor patológico del índice de pulsatilidad en arterias uterinas indica riesgo?
>P95. ⚠️
89
¿Qué seguimiento requiere un Doppler anormal de arterias uterinas?
Ecografías y Doppler seriados mensuales en mujeres de alto o bajo riesgo. 📊
90
¿Qué predice el Doppler de arteria uterina en fetos con preeclampsia?
Evolución en el tercer trimestre, con valor predictivo para RCIU y preeclampsia. 🌱
91
¿Cuáles son las complicaciones maternas graves de hipertensión gestacional?
- HTA crónica - Convulsiones tónico-clónicas, edema cerebral, coma - Aspiración de contenido gástrico - Accidente Cerebrovascular (ACV) - Trastornos hemorrágicos - Rotura hepática - Insuficiencia Renal Aguda (IRA). 😟
92
¿Cuáles son los signos de eclampsismo?
- Cefalea fronto-occipital intensa y persistente - Visión borrosa o amaurosis uni/bilateral - Tinnitus - Dolor epigástrico - Vómitos - Mareos - Alteraciones mentales - Epistaxis. ⚠️ (Presentes en solo 50% de casos)
93
¿Qué incluye el manejo inicial de eclampsia?
- Oxígeno - Vía permeable - Evitar traumatismos - Aspiración de secreciones - Sulfato de magnesio - Control de hipertensión arterial - Medición de diuresis horaria - Evaluación de vitalidad fetal y situación obstétrica. 🩺
94
95
¿Cuándo se indica parto inmediato en preeclampsia?
- Embarazo de término o >34 semanas con preeclampsia grave - Cualquier edad gestacional con: - HTA incontrolable (≥160 mmHg sistólica o ≥110 mmHg diastólica) - Eclampsia - Síndrome HELLP - Edema pulmonar - Deterioro renal severo (creatinina >1 mg/dl sobre basal) - DPPNI - Cefalea severa, disturbios visuales o epigastralgia - Sufrimiento fetal agudo - RCIU y oligoamnios severo o flujo umbilical reverso. ⏰
96
Manejo conservador en embarazos < 34 semanas
* Internación en área de observación * Sulfato de Magnesio en dosis profiláctica por 24 hs en casos de preeclampsia grave. * Glucocorticoides para maduración fetal entre 24 y 34 semanas. * Laboratorio seriado completo. * Laboratorio habitual del embarazo (Glucemia, Serologías, Orina completa, Urocultivo, Cultivo Estreptococo B., etc.) * Antihipertensivos. * Control de diuresis. * Control de peso cada 24-48 horas (edemas)
97
¿Qué medicación se usa en tratamiento ambulatorio de HIE?
- Alfa metil dopa: 500 mg - 2 g/día - Labetalol: 200 mg - 1.2 g/día - Atenolol: 50 - 200 mg/día **(evitar 1º y 2º trimestre)** - **Nifedipina**: 10 - 40 mg/día. 💊
98
¿Qué medicación se usa en internación por preeclampsia grave? ## Footnote TRATAMIENTO DE LA EMERGENCIA HIPERTENSIVA
- Labetalol: 20 mg/bolo lento, repetir 2x cada 15' (DM 80 mg) - Hidralazina: 5 mg/bolo, continuar 5 mg cada 15' (DM 40 mg) - Nifedipina: 10 mg cada 30' (DM 40 mg) - Sulfato de magnesio: Dosis de carga 4 g/bolo lento, mantenimiento 1 g/hora hasta 24 hs posparto. 🩺
99
Que medicaciones NO se usan?
* Los Inhibidores de Enzima Convertidora (IECA) y los antagonistas de Angiotensina II (ARA II) están contraindicados en el embarazo, por su asociación con RCIU, Oligoamnios, muerte fetal intrauterina y alteración de función renal del neonato. * No se recomienda Prazosín ni Atenolol (ASOCIACIÓN CON MUERTE FETAL Y RCIU RESPECTIVAMENTE)
100
101
¿Qué se controla horariamente con sulfato de magnesio?
- TA - Frecuencia respiratoria (FR) - Frecuencia cardíaca fetal (FCF) - Reflejo patelar - Diuresis. 📋 ## Footnote Monitoreo clínico de la paciente con sulfato de Magnesio: 1. Reflejo rotuliano presente 2. Frecuencia respiratoria mayor a 16 respiraciones / minuto 3. 3.Diuresis mayor a 100 ml/h
102
¿Cuál es el tratamiento eficaz y curativo de la preeclampsia?
Terminación del embarazo, condicionada por la respuesta a la terapéutica previa, la vitalidad y la madurez fetal. 🩺
103
¿Cuáles son los objetivos y acciones en el manejo de un episodio de eclampsia? (decálogo de acciónes)
"- No intentar abolir el cuadro - Prevenir la injuria materna (aspiración, traumatismo) con tubo de Mayo-mordillo, lateralizar la cabeza, aspirar secreciones, barras elevadas y protegidas, sujeción - Soporte respiratorio con máscara de O₂ al 8-10%, oximetría de pulso, asegurar permeabilidad de la vía aérea - Prevención de recurrencia y manejo de la hipertensión con sulfato de magnesio (carga: 5 gr IV lento, mantenimiento: 1 gr/hora por 24 hs), labetalol IV, hidralazina IV, nifedipina (solo con sensorio normal) - Vigilancia fetal (control de tono, contractilidad uterina, genitorragia, auscultación, monitoreo continuo) - Control de diuresis con sonda Foley y registro por hora - Control del medio interno corrigiendo acidemia con gases en sangre - Realizar laboratorio seriado - Finalización del embarazo evaluando complicaciones con síndrome HELLP, falla renal o coagulopatía tras estabilizar madre y feto. 🚑"
104
¿Qué define la eclampsia?
Aparición de convulsiones o coma, con convulsiones generalizadas tónico-clónicas, ausencia de movimientos respiratorios durante la convulsión, y un período postictal variable donde la paciente no recuerda el evento al recobrar la conciencia. 🌩️
105
¿Qué se prioriza antes de la viabilidad fetal (menos de 24 semanas)?
Salud materna. ⚠️
106
¿Está indicada la interrupción del embarazo en preeclampsia leve antes de 37 semanas?
No, si no hay evidencia de compromiso fetal. 📅
107
¿Cuáles son las indicaciones para interrumpir el embarazo?
"- Cifras hipertensivas refractarias al tratamiento - Alteración de la vitalidad fetal - RCIU severa / Oligoamnios severo - Eclampsia - Desprendimiento Prematuro de Placenta (DPNI) - Impacto de órgano blanco: Edema Agudo de Pulmón (EAP), alteración de la función renal (creatinina sérica >1 mg/dl, oligoanuria no responsiva), alteración de la función hepática (TGO o TGP duplicadas, sospecha de síndrome HELLP), cefalea persistente, disturbios visuales o alteraciones neurológicas, alteraciones de la coagulación (plaquetopenia progresiva, CID). 🌱"
108
¿Qué determina la vía del parto en preeclampsia?
Características individuales de cada caso, como parto vaginal o cesárea. 🩺
109
¿Cuál es el tiempo mínimo de hospitalización tras parto?
48 horas, con sulfato de magnesio hasta 24 hs posparto y evaluación de laboratorio (perfil renal, hepático, Hb, Hto, coagulograma) antes del alta. 🌿
110
¿Qué anticonvulsivante es de elección para eclampsia?
Sulfato de magnesio (MgSO₄)🌟
111
¿Cuándo se reevalúa tras el alta por hipertensión gestacional?
A los 7, 14, 28 días con medicación anti-HTA, reducción lenta posible, y a las 12 semanas para descartar hipertensión crónica o diabetes tipo II. 📅
112
¿Qué se asesora en el seguimiento postparto?
- Periodo intergenésico - Riesgo de recurrencia. 💡
113
¿Cuándo es más efectivo iniciar aspirina para prevenir preeclampsia?
Antes de la semana 16, reduciendo la tasa de preeclampsia a la mitad, con mayor efecto si la dosis excede 100 mg diarios. 🌟
114
¿Qué mostró el estudio ASPRE sobre aspirina?
Reducción del 62% en preeclampsia pretérmino y 82% antes de la semana 34 con 150 mg diarios de aspirina (11-14 a 36 semanas), tomada de noche para mayor eficacia. 🩺📊
115
¿Cómo se debe medir la presión arterial correctamente?
- Paciente sentada, sin cruzar piernas - Brazo a altura del corazón - Manguito normal (22-32 cm) o grande (33-42 cm) según circunferencia - 5 minutos de reposo - 2 medidas por brazo simultáneamente, media de las cuatro. 📡
116
¿Qué mide el Doppler de arteria umbilical en RCIU?
Función placentaria desde la cara fetal, en asa libre de cordón, con valor patológico >P95, prediciendo deterioro fetal en secuencia predecible. 🌱
117
¿Qué utilidad tiene el Doppler de arteria umbilical en RCIU?
Reduce morbilidad y mortalidad perinatal, siendo la herramienta primaria de vigilancia, especialmente en RCIU precoz o tardío con relación cerebro/umbilical. 🩺
118
¿Qué ecografías son esenciales para prevenir hipertensión gestacional?
- Eco-obstétrica precoz para datar edad gestacional por CRL antes de las 12 semanas - Eco 11-14 con Doppler de arterias uterinas por especialista. 💡
119
¿Qué porcentaje de embarazadas se ve afectado por hipertensión gestacional (HG)? A) 2-5% B) 5-10% C) 15-20% D) 25-30%
B) 5-10% Este es el rango establecido como incidencia general de hipertensión gestacional, afectando a un segmento significativo de embarazadas. 🩺
120
¿Es verdadero o falso que la hipertensión gestacional aumenta 20 veces la morbimortalidad materno-fetal? A) Verdadero B) Falso C) Solo en primigestas D) Depende de la edad
A) Verdadero La hipertensión gestacional incrementa significativamente los riesgos para madre y feto, respaldando esta magnitud de impacto. 📊
121
¿Cuál de las siguientes NO es una complicación fetal de la hipertensión gestacional? A) Restricción del Crecimiento Intrauterino (RCIU) B) Desprendimiento Prematuro de Placenta Normoinserta (VDPPN) C) Hipertensión fetal D) Muerte fetal
C) Hipertensión fetal Las complicaciones listadas incluyen RCIU, VDPPN y muerte fetal, pero la hipertensión fetal no es una consecuencia directa. 🚫
122
Un paciente primigesta de 28 años presenta TA de 145/95 mmHg después de 22 semanas. ¿Qué tiene? A) Hipertensión crónica B) Hipertensión gestacional (HG) C) Preeclampsia grave D) Eclampsia
B) Hipertensión gestacional (HG) TA >140/90 mmHg tras 20 semanas sin proteinuria define HG, especialmente en primigestas sin antecedentes. 😷
123
¿De dónde proviene el flujo sanguíneo principal al útero durante el embarazo? A) Arterias uterinas derecha e izquierda B) Arterias renales C) Venas ováricas D) Arterias ilíacas
A) Arterias uterinas derecha e izquierda Estas arterias se ramifican en arcuata, radial, basal y espiral, siendo la fuente principal de irrigación uterina. 🩺
124
¿Es verdadero o falso que el trofoblasto transforma las arterias espirales en canales sin músculo? A) Verdadero B) Falso C) Solo en preeclampsia D) Depende del trimestre
A) Verdadero El trofoblasto extravelloso destruye el tejido músculo-elástico, convirtiendo las arterias espirales en grandes canales para mejorar el flujo placental. 🌿
125
¿En qué semanas ocurre la segunda oleada de invasión trofoblástica? A) 4-6 semanas B) 8-10 semanas C) 14-18 semanas D) 20-24 semanas
C) 14-18 semanas Esta oleada afecta las arterias espirales en el miometrio, crucial para la placentación adecuada. 📅
126
Una mujer con preeclampsia pretérmino muestra invasión trofoblástica limitada. ¿Qué porcentaje de arterias espirales se afecta? A) 20-30% B) 50-70% C) 80-90% D) 100%
B) 50-70% En preeclampsia pretérmino, la invasión se restringe a la decidua, afectando solo este porcentaje y reduciendo el flujo placental. ⚠️
127
¿Qué factor placental aumenta en preeclampsia debido al estrés oxidativo? A) PLGF (Factor de Crecimiento Placentario) B) sFLT1 (Proteína antiangiogénica) C) Trombina D) Insulina
B) sFLT1 (Proteína antiangiogénica) El aumento de sFLT1, junto a la disminución de PLGF, causa desequilibrio angiogénico y disfunción endotelial. 📊
128
¿Cuál es el tratamiento ambulatorio recomendado para TA 150/100 mmHg sin complicaciones? A) Alfa metil dopa (500 mg - 2 g/día) B) Insulina C) Sulfato de magnesio D) Hidralazina
A) Alfa metil dopa (500 mg - 2 g/día) Es una opción segura y efectiva para controlar TA en rango 140/90-159/109 mmHg sin signos de eclampsismo. 💊
129
Un feto con RCIU muestra Doppler de arteria umbilical >P95. ¿Qué indica? A) Función placentaria normal B) Disfunción placentaria C) Hiperoxia fetal D) Crecimiento adecuado
B) Disfunción placentaria Un valor >P95 en Doppler de arteria umbilical señala deterioro placental, prediciendo riesgos fetales. 🌱
130
¿Cuándo se inicia la aspirina para prevenir preeclampsia con mayor eficacia? A) Después de la semana 20 B) Antes de la semana 16 C) En el tercer trimestre D) Solo posparto
B) Antes de la semana 16 Iniciarla antes de esta semana reduce a la mitad la tasa de preeclampsia, con dosis >100 mg/día siendo óptimas. 🌟
131
Una paciente con TA 165/115 mmHg y cefalea severa requiere qué tratamiento? A) Atenolol B) Labetalol (20 mg/bolo lento) C) Nifedipina oral D) Reposo absoluto
B) Labetalol (20 mg/bolo lento) Para TA >160/110 mmHg con signos de eclampsismo, se usa labetalol en bolo, repitiendo si es necesario. 🩺
132
¿Qué signo de eclampsismo aparece en el 50% de los casos de preeclampsia? A) Edema generalizado B) Cefalea fronto-occipital intensa C) Fiebre D) Taquicardia materna
B) Cefalea fronto-occipital intensa Es un síntoma prodrómico clave, presente en la mitad de los casos, indicando riesgo de eclampsia. ⚠️
133
Caso clínico: Mujer de 35 años, TA 170/120 mmHg, proteinuria ++, a las 36 semanas. ¿Qué acción tomar? A) Inducción de parto inmediato B) Parto inmediato (dentro de 72 horas) C) Esperar hasta la semana 40 D) Solo monitoreo ambulatorio
B) Parto inmediato (dentro de 72 horas) Preeclampsia grave a término o >34 semanas con TA incontrolable y proteinuria requiere parto urgente para proteger madre y feto. ⏰